DeFi에서 DeETF까지: DeFi 자산 배분의 기본 논리를 조용히 다시 쓰고 있는 사람은 누구일까요?
서론: 괴짜의 장난감에서 월가의 새로운 사랑받는 암호화폐로, DeFi는 어떻게 이루어졌을까?
지난 몇 년 동안 금융계에는 DeFi(탈중앙화 금융)라는 핫한 단어가 있었습니다. 몇 년 전, 괴짜들이 이더리움을 기반으로 기묘한 금융 도구를 개발하기 시작했을 때, 이 "작은 장난감"들이 결국 월가의 전통 금융 거물들의 관심을 끌 것이라고는 아무도 예상하지 못했습니다.
2020년부터 2021년까지 돌이켜보면, DeFi는 놀라운 속도로 성장했습니다. 당시 총 시장 가치(TVL)는 10억 달러 이상에서 1,780억 달러로 급등했습니다. Uniswap과 Aave처럼 생소한 이름의 프로토콜들이 글로벌 암호화폐 커뮤니티에서 인기 있는 프로젝트가 되었습니다.
하지만 대부분의 일반 투자자들에게 DeFi는 항상 함정으로 가득한 미로와 같습니다. 지갑 운영은 골치 아프고, 스마트 컨트랙트는 마치 화성인 언어처럼 이해하기 어렵고, 해커의 자산 도난을 방지해야 한다는 두려움은 말할 것도 없습니다. 데이터에 따르면 DeFi는 큰 인기를 누리고 있지만, 기존 금융 시장에서 실제로 시장에 진입하는 투자 기관의 비율은 5%에도 미치지 못합니다. 투자자들은 한편으로는 시도하고 싶어 하지만, 다른 한편으로는 여러 가지 장벽 때문에 감히 행동하지 못하고 있습니다.
하지만 자본의 후각은 언제나 가장 예민합니다. 2021년부터 "DeFi에 쉽게 투자하는 방법"이라는 문제를 해결할 새로운 도구가 등장했는데, 바로 탈중앙화 ETF(DeETF)입니다. 이는 기존 금융권의 ETF 상품 개념과 블록체인의 투명성을 결합하여, 기존 펀드의 편의성과 표준화를 유지하면서도 DeFi 자산의 높은 성장 가능성을 고려했습니다.
DeETF는 마치 다리와 같다고 할 수 있습니다. 한쪽 끝은 "진입하기 어려운" DeFi라는 새로운 세계를 연결하고, 다른 한쪽 끝은 기존 금융 상품에 익숙한 수많은 투자자들을 연결합니다. 기존 기관들은 익숙한 금융 계좌로 계속 투자할 수 있고, 블록체인 투자자들은 게임을 하듯 각자의 투자 전략을 쉽게 조합할 수 있습니다.
그렇다면 DeFi의 성장과 함께 DeETF는 어떻게 점진적으로 등장했을까요? DeETF는 어떤 진화를 거쳤으며, 어떻게 온체인 자산 관리 분야의 새로운 강자로 떠올랐을까요? 다음으로, DeFi의 탄생부터 시작하여 이 새로운 금융의 탄생 배경을 살펴보겠습니다.
1부: DeFi에서 DeETF까지: 온체인 ETF의 부상 역사
1. 초기 탐색(2017-2019): 초기 시도와 예고
DeFi가 금융 혁명이라면, 그 시작은 이더리움과 불가분의 관계에 있습니다. 2017년과 2018년 사이, MakerDAO와 Compound와 같은 이더리움 기반 초기 프로젝트들이 세상에 탈중앙화 금융의 가능성을 처음으로 보여주었습니다. 당시 생태계의 규모는 아직 매우 제한적이었지만, 대출이나 스테이블코인과 같은 새로운 금융 게임플레이는 이미 긱 커뮤니티에 작은 파장을 일으켰습니다.
2018년 말부터 2019년 초까지 유니스왑(Uniswap)이 등장하여 전례 없는 "자동화 마켓 메이커(AMM)" 모델을 제공했습니다. 이 모델을 통해 사람들은 더 이상 복잡한 주문서에 얽매이지 않고 "거래"를 훨씬 더 쉽게 할 수 있게 되었습니다. 2017년부터 2018년까지 메이커다오(MakerDAO)와 컴파운드(Compound)는 탈중앙화 대출과 스테이블코인의 가능성을 보여주었습니다. 이후 유니스왑이 2018년 말과 2019년 초에 출시한 자동화 마켓 메이커(AMM) 모델은 온체인 거래를 크게 간소화했습니다. 2019년 말까지 디파이(DeFi)의 TVL(총 TVL)은 6억 달러에 육박했습니다.

동시에 전통 금융권도 관심을 갖기 시작했습니다. 일부 열정적인 금융 기관들이 조용히 블록체인 기술을 내놓았지만, 당시에는 복잡한 기술 문제로 어려움을 겪으며 실질적인 참여가 어려웠습니다. 당시에는 "DeETF"라는 개념을 명시적으로 제안한 사람은 없었지만, 기존 펀드와 DeFi를 연결하는 다리가 절실히 필요하다는 사실이 이 시점부터 제기되기 시작했습니다.
(II) 시장 폭발 및 컨셉 형성(2020-2021): DeETF 데뷔 전야
2020년, 갑작스러운 전염병이 세계 경제의 방향을 바꾸면서 막대한 자금이 암호화폐 시장으로 유입되었습니다. 이 기간 동안 DeFi는 폭발적으로 성장했고, TVL(가상화폐 가치)은 1년 후 10억 달러에서 1,780억 달러로 놀라운 속도로 치솟았습니다.
투자자들이 너무 몰려들어 이더리움 네트워크가 마비되었고, 거래 수수료가 100달러를 초과하는 극단적인 상황까지 발생했습니다. 유동성 채굴과 이자 농사 등 눈부신 신모델들이 잇따라 등장하며 시장은 빠르게 달아올랐지만, 동시에 사용자 참여에 대한 높은 장벽이 노출되었습니다. 많은 일반 사용자들은 "디파이(DeFi)는 주식 거래보다 훨씬 어렵다!"라고 한탄했습니다.
이 시기에 일부 전통 금융 회사들이 이 기회를 적극적으로 포착하기 시작했습니다. 캐나다 상장 기업 DeFi Technologies Inc.(주식 코드: DEFTF)가 대표적인 사례입니다. 이 회사는 원래 암호화와 무관한 전통적인 사업을 운영했지만, 2020년 과감한 변화를 통해 Uniswap, Aave 등 주류 DeFi 프로토콜을 추적하는 금융 상품을 출시하기 시작했습니다. 사용자는 기존 거래소에서 주식을 사고파는 것처럼 쉽게 DeFi 세계에 참여할 수 있습니다. 이 상품의 등장은 "DeETF"라는 개념이 공식적으로 부상했음을 보여주는 신호이기도 합니다.
동시에, 탈중앙화 트랙 또한 조용히 움직이고 있습니다. DeETF.org와 같은 프로젝트들은 스마트 계약을 직접 사용하여 ETF 포트폴리오를 탈중앙화 방식으로 관리하려는 시도를 시작했지만, 현재까지의 시도는 아직 초기 단계에 있습니다.
3. 시장 재편 및 모델 성숙도(2022-2023): DeETF 공식화
DeFi의 인기는 오래가지 못했습니다. 2022년 초, Terra가 붕괴되고 FTX가 파산했습니다. 이 일련의 블랙스완 사건은 투자자들의 신뢰를 거의 무너뜨렸습니다. DeFi 시장의 TVL(총자산순이익)은 1,780억 달러에서 400억 달러로 급락했습니다.
하지만 위기는 종종 기회를 가져다줍니다. 급격한 시장 변동으로 인해 사람들은 DeFi 분야에 더 안전하고 투명한 투자 도구가 절실히 필요하다는 것을 깨달았고, 이는 DeETF의 발전과 성숙을 촉진했습니다. 이 기간 동안 "DeETF"는 더 이상 단순한 개념이 아니라 두 가지 명확한 모델로 점진적으로 발전했습니다.
기존 금융 채널이 더욱 강화되고 있습니다. DeFi Technologies와 같은 기관들은 이러한 기회를 활용하여 상품 라인을 확장하고, 더욱 강력한 ETP(상장지수상품)를 출시하고, 캐나다 토론토 증권거래소와 같은 기존 거래소에 상장했습니다. 이러한 모델은 개인 투자자의 참여 문턱을 크게 낮췄으며, 기존 기관들도 이를 선호합니다.
체인 기반 탈중앙화 모델의 부상: 동시에 DeETF.org 및 Sosovalue와 같은 온체인 플랫폼도 공식 출시되어 스마트 계약을 통해 자산 관리 및 포트폴리오 거래를 직접 실현했습니다. 이러한 플랫폼은 중앙 집중식 수탁이 필요하지 않으며, 사용자는 직접 투자 포트폴리오를 생성, 거래 및 조정할 수 있습니다. 이는 특히 완벽한 투명성을 추구하는 암호화폐 기반 사용자와 투자자에게 매력적입니다.

두 모델의 병행 개발을 통해 DeETF의 방향이 점차 명확해졌습니다. 한편으로는 기존의 금융 채널을 활용하고, 다른 한편으로는 완전한 분산화와 온체인 투명성을 강조합니다.
4. 장점은 점차 드러나고 있지만 과제는 무시할 수 없다
오늘날 DeETF는 점차적으로 고유한 장점을 입증해 왔습니다.
사용하기 쉽고 참여 임계값이 대폭 낮아졌습니다. 기존 모델과 온체인 모델 모두 소매 투자자의 참여 임계값을 크게 낮췄습니다.
투자는 더 투명하고 유연합니다. 온체인 모델은 하루 24시간 거래되며, 자산 포트폴리오는 언제든지 조정할 수 있습니다.
위험 관리 및 투자 다각화: 투자자는 단일 자산의 변동성 위험을 줄이기 위해 다중 자산 포트폴리오를 쉽게 구축할 수 있습니다.
하지만 동시에 점차적으로 다음과 같은 과제가 나타나고 있습니다.
불확실한 규제 환경: 미국 증권거래위원회(SEC)는 암호화폐 ETF에 대해 매우 엄격한 감독을 실시하고 있으며, 규정 준수 비용은 여전히 높습니다.
스마트 계약 보안 위험: 2022년과 2023년 사이에 해커 공격으로 인해 DeFi 프로토콜은 약 14억 달러의 손실을 입었으며, 이는 여전히 투자자들을 걱정하게 만들었습니다.
하지만 이러한 어려움에도 불구하고 DeETF는 여전히 미래 금융 시장의 중요한 혁신 중 하나로 여겨지고 있습니다. DeETF는 기존 투자자와 암호화폐 시장의 경계를 점차 모호하게 만들어 자산 운용을 더욱 민주적이고 지능적으로 만들어줍니다.
2부: 신규 프로젝트가 증가하고 있으며 DeETF 트랙이 번창하고 있습니다.
1. 단일 모델에서 다각화된 탐사로: DeETF의 새로운 상황
DeETF라는 개념이 시장에서 점차 받아들여지면서, 이 신흥 분야는 2023년 이후 "백화 개화" 단계에 접어들었습니다. 초기 단일 ETP(상장지수상품) 모델과 달리, 오늘날 DeETF는 두 가지 방향으로 빠르게 발전하고 있습니다.
하나는 전통적인 금융 논리를 계속 사용하고 DeFi Technologies와 같은 공식 거래소를 통해 ETP를 발행하여 DeFi 자산 범주를 지속적으로 풍부하게 하여 기존 투자자가 주식을 매수하는 것만큼 쉽게 온체인 자산에 투자할 수 있도록 하는 것입니다.
다른 하나는 더욱 급진적이고 암호화의 정신에 더 가까운, 순수 온체인 탈중앙화 DeETF 플랫폼입니다. 사용자는 중개 계좌나 KYC가 필요하지 않으며, 암호화폐 지갑만 있으면 체인에서 자산 포트폴리오를 생성, 거래 및 관리할 수 있습니다.
특히 지난 2년 동안 DeETF.org와 Sosovalue와 같은 플랫폼은 온체인 네이티브 자산 포트폴리오 분야의 선구자가 되었습니다. Sosovalue는 GameFi 및 우량주 포트폴리오와 같은 다양한 테마의 포트폴리오 전략을 지원하여 사용자에게 "원클릭 구매 + 추적 가능" ETF 상품 경험을 제공하고, 포트폴리오 관리의 한계점 문제를 보다 쉽게 해결하기 위해 노력하고 있습니다.

제도적 경로 측면에서는 DeFi Technologies 외에도 RWA의 선두주자인 Securitize의 영향력을 무시할 수 없습니다. Securitize는 미국 사모펀드, 회사채, 부동산과 같은 전통적인 금융 자산을 규정을 준수하는 방식으로 토큰화하고, 1차 시장 투자자들을 온체인 시장에 진입시키고 있습니다. 이러한 접근 방식을 직접적으로 DeETF라고 부르지는 않지만, 자산 보관 구조와 KYC 메커니즘을 결합한 구조는 이미 DeETF의 핵심 기능을 갖추고 있습니다.
그들은 "24시간 연중무휴 거래, 중개 기관 없음, 사용자 독립적인 조합"이라는 개념을 제안하여 기존 ETF가 거래 시간과 수탁기관에 의해 제한되는 패턴을 깨뜨렸습니다. 데이터에 따르면 2024년 말까지 DeETF.org에서 활성화된 온체인 ETF 조합 수는 1,200개를 넘어섰고, 총 락업 가치는 수천만 달러에 달하며 DeFi 네이티브 사용자에게 중요한 도구가 되었습니다.
전문적인 자산 관리의 일환으로 Index Coop과 같은 조직도 DeFi 자산을 표준화하고 패키징하기 시작했습니다. 예를 들어, 사용자에게 "즉각적인" DeFi 블루칩 자산 포트폴리오를 제공하고 개별 코인 선택의 위험을 줄여주는 DeFi Pulse Index(DPI)를 출시했습니다.
2023년 이후 DeETF는 단일 시도에서 다양한 경로와 포지셔닝을 갖춘 프로젝트가 번성하는 다각화된 경쟁 생태계로 진화했다고 할 수 있습니다.
(II) 스마트 자산 포트폴리오의 새로운 트렌드: DeETF를 더욱 유용하게 만드는 사람은 누구인가?
지난 몇 년 동안 DeETF 트랙은 "셀프 헬프 무료 조합"에서 "원클릭 사전 설정 조합 구매"로 단계적으로 발전해 왔습니다. 예를 들어, DeETF.org는 "사용자 선택" 방식의 조합 메커니즘을 지지하는 반면, Sosovalue는 GameFi 블루칩 패키지, L2 내러티브 조합 등과 같은 "테마 전략" 방식의 상품화 경로에 더 가깝습니다. 이러한 플랫폼 대부분은 이미 투자 리서치 기반을 갖춘 사용자를 대상으로 합니다.
하지만 실제로 알고리즘이 "조합 전략"을 자동으로 처리하게 하는 경우는 드뭅니다.
이는 Juchain 해커톤 대회에서 첫 번째 우승을 차지한 YAMA(Yamaswap)의 진입점과 정확히 일치합니다. 기존 DeFi를 기반으로 조합을 쌓는 대신, DeETF를 더욱 "스마트"하게 만들려고 시도합니다.

구체적으로, YAMA는 사용자가 모든 투자 리서치 부담을 지는 대신 AI 기반 자산 배분 추천 시스템을 구축합니다. 사용자는 "안정적인 수익", "이더리움 생태계 집중", "LST 자산 선호"와 같은 요구 사항만 입력하면 시스템이 온체인 과거 데이터, 자산 상관관계 및 백테스팅 모델을 기반으로 추천 포트폴리오를 자동으로 생성합니다.
비슷한 개념이 Betterment와 Wealthfront 등 TradFi 분야의 로보 어드바이저 스마트 투자 자문 서비스에도 등장했지만, YAMA는 이를 체인으로 옮겨 계약 수준에서 자산 관리 로직을 완성했습니다.

배포 측면에서 YAMA는 Solana와 Base를 기반으로 운영하여 사용 비용을 크게 절감합니다. 수십 달러에 달하는 이더리움 메인넷의 GAS 비용과 비교할 때, 이 아키텍처는 특히 개인 사용자의 일상적인 자산 포트폴리오 상호작용에 자연스럽게 적합합니다.
포트폴리오 보안 측면에서 YAMA의 스마트 컨트랙트는 체인 상의 모든 포트폴리오 구성 요소, 가중치, 동적 변경 사항 등의 공개를 지원합니다. 사용자는 기존 DeFi 집계 도구의 "블랙박스 구성" 없이 언제든지 전략 운영을 추적할 수 있습니다.
YAMA는 다른 플랫폼과 달리 사용자에게 "셀프 서비스 배포" + "AI 포트폴리오 추천"의 결합된 경험을 강조합니다. 이는 "투자 방법을 모른다"는 문제점을 해결할 뿐만 아니라 "자산 관리"의 투명성과 독립적인 관리도 유지합니다.
이러한 유형의 제품 경로는 DeETF 플랫폼이 "구조적 도구"에서 "지능형 투자 연구 지원"으로 전환되는 다음 단계의 방향을 나타낼 수 있습니다.

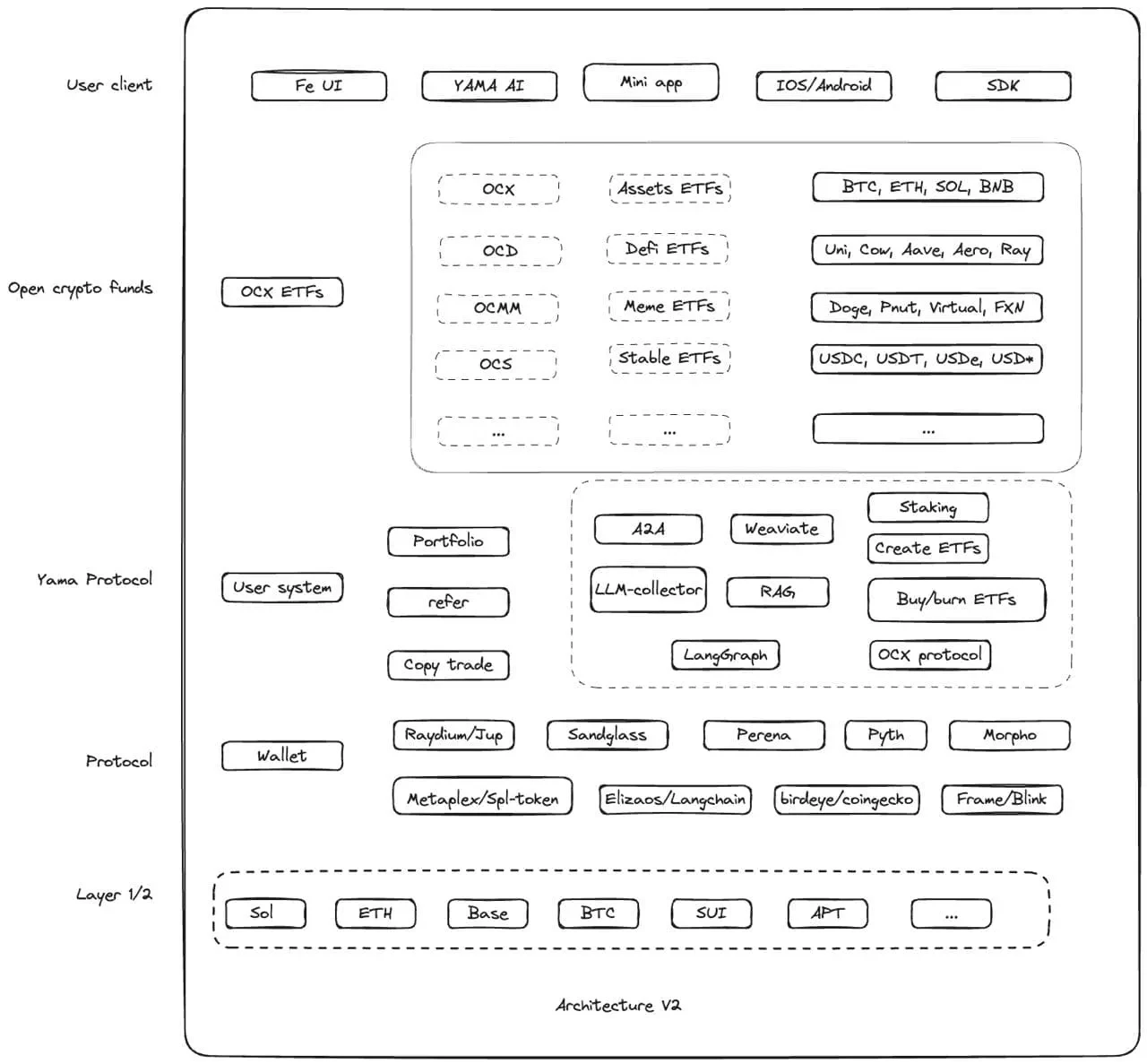
Yamaswap 기술 아키텍처
(III) DeETF 트랙은 분기화된 진화 경로를 형성하고 있습니다.
암호화폐 사용자의 구조가 거래 중심에서 "포트폴리오 관리" 요구 사항으로 전환됨에 따라 DeETF 트랙은 점차 여러 가지 개발 경로로 차별화되었습니다.
예를 들어, DeETF.org는 여전히 사용자 자가 설정 및 자유로운 조합을 강조하는데, 이는 특정 인지 기반을 갖춘 사용자에게 적합합니다. Sosovalue는 자산 포트폴리오를 더욱 상품화하고 "Solana Infrastructure Portfolio" 및 "Meme Ecological Basket"과 같은 기존 펀드와 유사한 온체인 테마 ETF를 출시합니다. Index Coop 등은 장기적이고 안정적인 시장 커버리지를 목표로 표준 지수 상품에 집중합니다.
기존 DeFi 프로젝트 중 DeFi Technologies와 Securitize는 각각 개인 투자자와 기관 투자자를 대상으로 하며, 이는 서로 다른 규정 준수 탐색 경로를 나타냅니다. Securitize는 SEC 면제를 획득한 최초의 RWA 플랫폼 중 하나로, 온체인 자산 포트폴리오 규정 준수 프로세스의 모범 사례를 제공합니다.
하지만 사용자 상호작용의 관점에서 보면, 전체 트랙에서 새로운 추세가 나타나기 시작했습니다. 즉, 더욱 스마트하고 자동화된 자산 배분 경험입니다.
예를 들어, 일부 플랫폼은 사용자 목표와 온체인 데이터를 기반으로 구성 제안을 동적으로 생성하는 AI 모델이나 규칙 엔진을 도입하여 한계점을 낮추고 효율성을 개선하기 위해 노력하고 있습니다. 이러한 모델은 DeFi 사용자 수가 지속적으로 증가하고 투자 및 연구 수요가 증가하는 상황에서도 확실한 이점을 보여줍니다.
YAMA는 이러한 방향의 대표주자 중 하나입니다. YAMA는 AI 포트폴리오 추천과 온체인 셀프 서비스 배포를 구조적으로 통합하고, 저비용 고성능 퍼블릭 체인을 채택하여 배포함으로써 일반 사용자가 복잡한 작업 없이 자산 배분을 완료할 수 있도록 합니다.
각 경로가 아직 초기 단계에 있기는 하지만, 점점 더 많은 DeETF 플랫폼이 "순수 도구"에서 "전략 서비스 제공자"로 전환하고 있으며, 이는 전체 암호 자산 관리 트랙의 기본적인 진화 논리를 보여줍니다. 즉, 분산화뿐만 아니라 덜 복잡하고 전문적인 장벽이 없는 금융 경험을 제공한다는 것입니다.
결론: 추세에서 실천으로: DeETF는 온체인 자산 관리의 미래를 재편합니다.
지난 몇 년 동안 암호화폐 산업은 너무 많은 열풍과 붕괴를 경험했습니다. 새로운 개념이 등장할 때마다 시장의 잡음과 의구심이 뒤따랐고, DeFi도 예외는 아니었습니다. 그러나 원래 틈새시장이자 제한적인 크로스필드였던 DeETF는 조용히 활력을 되찾으며, 진지한 관심을 받을 만한 차세대 온체인 금융 분야로 자리매김하고 있습니다.
DeFi의 발전을 되돌아보면 우리는 다음과 같은 주요 주제를 명확히 볼 수 있습니다.
초기 스마트 컨트랙트 실험부터 공개 거래 및 대출 계약 구축, 그리고 대규모 자본 흐름의 촉발에 이르기까지, DeFi는 기존 금융이 수십 년간 거쳐온 여정을 6~7년 만에 완수했습니다. 이제 DeFi의 "사용자 경험 업그레이드 버전"인 DeETF는 DeFi 대중화를 더욱 가속화하고 그 문턱을 낮추는 데 앞장서고 있습니다.
데이터에 따르면 DeETF 트랙의 전체 규모는 아직 작지만 성장 잠재력은 매우 큽니다. Precedence Research의 보고서에 따르면 DeFi 시장은 2025년 323억 6천만 달러에서 2034년 약 1조 5,580억 달러로 성장할 것으로 예상되며, 연평균 성장률(CAGR)은 53.8%에 달할 것으로 예상됩니다. 이는 향후 5년 동안 DeFi의 급속한 발전과 함께 DeETF가 DeFi 생태계의 일부가 될 뿐만 아니라 온체인 자산 관리의 가장 중요한 애플리케이션 시나리오 중 하나가 될 가능성이 높아짐을 의미합니다.
이 시점에서 우리는 이미 다양한 유형의 탐험가를 볼 수 있습니다.
DeFi Technologies와 같은 회사는 기존 금융 분야에 침투하여 더욱 규정을 준수하고 익숙한 암호화폐 ETP 상품을 출시하려고 합니다.
DeETF.org와 같이 체인 내 자율성을 주장하고 자유로운 조합과 완전한 투명성을 강조하는 플랫폼이 있습니다.
분산화의 정신을 계승할 뿐만 아니라 이를 기반으로 AI 지원 포트폴리오 구성을 도입하여 온체인 자산 관리를 진정으로 "지능적이고 개인화된" 것으로 만들려는 YAMA와 같은 새로운 세력도 등장하고 있습니다.
초기 DeFi가 "금융을 분산화할 수 있을까?"라는 문제를 해결했다면, 오늘날의 DeETF와 YAMA와 같은 프로젝트는 "분산형 금융을 저렴하게 제공하고 더 많은 사람이 활용할 수 있을까?"라는 문제를 해결하고 있습니다.
앞으로 온체인 자산 관리는 소수의 사람들을 위한 차익거래 도구가 아니라, 일반 투자자라면 누구나 활용할 수 있는 역량이 되어야 합니다. 그리고 그 핵심은 바로 DeETF입니다.
MakerDAO에서 Uniswap, DeFi Technologies에서 YAMA에 이르기까지 분산형 금융의 모든 발전은 재정적 자유, 투명성, 포용성이라는 개념의 갱신입니다.
오늘날 DeETF는 온체인 자산을 관리하는 방식을 새롭게 정의하고 있으며, YAMA와 같은 혁신적인 프로젝트는 이 방향에 새로운 상상력을 불어넣고 있습니다.
이야기는 아직 끝나지 않았습니다.
하지만 미래가 천천히 모습을 드러내고 있습니다.


