モジュール式ブロックチェーン: 「世界のコンピューター」になるためのイーサリアムのエンジニアリング ソリューション
最初のレベルのタイトル
ブロックチェーンのモジュール化トレンド
マージ後、イーサリアムの開発路線はますますモジュラーブロックチェーンの方向に傾いていきます。モジュラーブロックチェーンとモノリシックブロックチェーンの主な違いは、モノリシックブロックチェーンは基本コンセンサス層で実行、決済、コンセンサス、データ可用性の4つの機能を同時に実現するのに対し、モジュラーブロックチェーンはこれらの実現を担う複数のモジュールに分割されることです。機能。実際、モジュラー アーキテクチャを計画しているのはイーサリアムだけではありません。モジュラー ブロックチェーンのアイデアを最初に提案した Celestia は、Cosmos エコシステムに基づいてロールアップ用のデータ可用性レイヤーを構築しています。Tezos もロールアップを採用しています。中心的なロードマップ; NEAR もデータ可用性シャーディングが設計されています。この記事では主にイーサリアムのモジュラートレンドについて説明します。
写真
画像の説明
実際、モジュール式ブロックチェーンは本質的にハイブリッド拡張ソリューションです。第 6 回ブロックチェーン グローバル サミットでのヴィタリック氏の講演のテーマは「イーサリアムの第 2 層プロトコル エコロジーの台頭」であり、会議でヴィタリック氏は、イーサリアム エコシステムは単にレイヤー 1 の拡張やレイヤー 2 の拡張ではなく、混合アプローチであると信じていました。 . 拡張方法。モジュール式ブロックチェーンの本質は、レイヤー 1 とレイヤー 2 のハイブリッド拡張に似ています。
最初のレベルのタイトル
イーサリアムのモジュラーアーキテクチャ設計は、主に実行層、決済層、コンセンサス層、データ可用性層の 4 つの層に分かれています。現在、業界では実行層と決済層を総称して実行層、コンセンサス層とデータ可用性層を総称してコンセンサス層と呼ぶことが多い。
写真実行層:
主にロールアップに基づいて、オンチェーントランザクションの処理、オンチェーン注文の実行、転送とスマートコントラクトの実行の検証を担当します。モジュラーブロックチェーンが特定の段階まで開発された後、ユーザーは通常、トランザクションの署名、スマートコントラクトの展開、資産の転送など、実行層に基づいてブロックチェーンを操作します。実行層は、ブロックチェーンのスケーラビリティに対処します。居住層:
決済層は、ロールアップなどの実行層の実行結果を検証し、紛争を解決し、状態のコミットメントを解決するために使用されます。コンセンサス層:
コンセンサス層は、フルノード ネットワークを通じてブロックのコンテンツをダウンロードして実行し、状態遷移の有効性についてコンセンサスに達します。これにより、順序付けとファイナリティが提供され、PoS メカニズムでブロックが検証されます。データ可用性レイヤー:
現在のイーサリアムが理論上の「世界コンピューター」にすぎない場合、モジュラーブロックチェーンはイーサリアムを「世界コンピューター」にするためのエンジニアリングソリューションです。
現在のイーサリアムが理論上の「世界コンピューター」にすぎない場合、モジュラーブロックチェーンはイーサリアムを「世界コンピューター」にするためのエンジニアリングソリューションです。
最初のレベルのタイトル
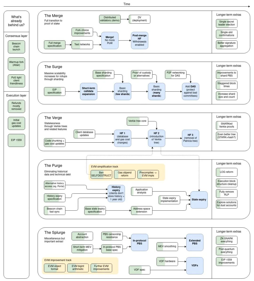
誰もが知っているように、マージは PoW から PoS への変換、つまりビーコン チェーンと元のイーサリアム メイン チェーンの合併に関するものです。実際、イーサリアムは The Merge に加えて、The Surge、The Verge、The Purge、The Splurge を並行して進めています。これらのアップグレードは個別かつ並行して行われるため、どの順序で展開されるかは不明です。
写真
サージはシャーディングの導入に関するもので、シャーディングを通じてイーサリアム ネットワークを大規模に拡張できるようになります。
The Verge は、イーサリアム上のストレージの最適化とノード サイズの削減を支援する Verkle Trees についてのものです。このアップグレードは、Merkle Trees のアップグレードである数学的証明である Verkle Trees によるストレージの最適化に焦点を当てています。バリデーターが操作を実行するためにコンピューターに保存する必要があるデータの量を減らすことで、ノードのサイズが縮小し、より多くのユーザーがバリデーターになることができるようになります。これにより、ネットワークがさらに分散化され、セキュリティが向上します。
パージにより、履歴データと技術的負債が排除されるため、バリデーターが必要とするハードドライブのスペースが削減されます。これはストレージの簡素化を意味し、ネットワークの輻輳を軽減します。
Splurge は、イーサリアム ネットワークをよりスムーズにするためのさまざまな小規模なアップグレードを含む、イーサリアム ネットワークに対する一連の調整です。
Vitalik氏は、上記の5つの主要な段階を完了すると、イーサリアムは100,000TPSを達成でき、まさに当初思い描いていた「世界コンピュータ」になると述べた。
1、Proto-danksharding(EIP-4844)
上記の 5 つの並行する重要な段階の名前は韻を踏んでいますが、今後 3 ~ 4 年間のイーサリアムの具体的な計画を理解するのは依然として難しいかもしれません。より重要かつ具体的なアップグレード イベントについて話せば、イーサリアムのモジュール化の傾向がより明確にわかるかもしれません。
プロトダンクシャーディングは、完全なダンクシャーディング仕様を構成するほとんどのロジックと基本ルール (トランザクション形式、検証ルールなど) を実装する提案ですが、この段階ではシャーディングは実装されていません。プロトダンクシャーディング段階でも、すべてのバリデーターとユーザーは完全なデータの可用性を直接検証する必要があります。
Proto-danksharding によって導入された主な機能は、「blob によるトランザクション」と呼ばれる新しいトランザクション タイプです。 BLOB を運ぶトランザクションは通常のトランザクションに似ていますが、主な違いは、BLOB と呼ばれる追加のデータも運ぶことです。 BLOB は約 128 kb で、同様のサイズの Calldata よりもはるかに安価です。ただし、EVM の実行では BLOB データにアクセスできず、EVM は BLOB への Promise のみを参照できます。
現在、イーサリアムのブロックサイズはGas容量によって決まりますが、EIP-4844の実装後はブロブの数がブロックサイズを決める別次元になります。 BLOB はサイズが約 128kb のバイナリ データ構造です。イーサリアム ブロックには、各ブロックに収容できる BLOB の数に制限があります。Blob の目標数は 8 で、最大数は 16 です。したがって、各ブロックにさらに 1 ~ 2MB (128*8 ~ 128*16) の記憶領域が追加されます。
BLOB は主にレイヤー 2 データの保存に使用されますが、それ以前はレイヤー 2 データは Calldata を通じて保存されていました。 Blob の導入後、ブロック内のストレージに利用できるスペースが大幅に増加します。ただし、BLOB データが大きいため、各ブロックにさらに 1MB の BLOB データを追加すると、イーサリアム ブロックチェーンには 1 か月で数テラバイトのデータが存在することになり、データ量の急増の問題を解決するために、これらBLOB データはオフラインで保存され、30 日後に自動的に削除されます。
2、Danksharding
Blob データは既存のイーサリアム トランザクションのガス使用量と競合しないため、依然として大きな拡張効果を達成できます。 Proto-Danksharding の EIP-4844 提案を比較的簡単に理解したい場合は、次のように理解できます。イーサリアムのレイヤー 1 は、ブロックの維持に基づいて、Blob の形式で 30 日間の短期オフライン ストレージを採用しています。サイズは 1MB、拡張効果を実現するためにレイヤ 2 データを保存します。
Danksharding は、イーサリアム用に提案された新しいシャーディング設計です。以前に計画されていたシャーディングは状態シャーディング (State Sharding) でしたが、その後ロードマップの中心としてロールアップを使用することを決定し、レイヤー 1 (データ シャーディング) + レイヤー 2 (ロールアップ) のモジュラー ハイブリッド拡張ソリューションを実装した後、データ シャーディング (データ シャーディング)シャーディング)が実装されました。データ シャーディングは本質的にモジュラー ブロックチェーンの考え方です。イーサリアムは複数のデータ シャードに分割され、各データ シャードは 1 つ以上のロールアップに接続されます。ロールアップは実行層として使用され、イーサリアムはコンセンサスとして使用されますレイヤーとデータ可用性レイヤー。
Danksharding によって導入されたコア メカニズムは主に、PBS と DAS です。
PBS(提案者ビルダー分離)とは、ブロックを構築する際にブロック提案者(Proposer)とブロック構築者(Builder)を分離することを指します。 Proposerがブロックを提案し、Builderがトランザクションのソート権を入札してブロックヘッダを計算し、ProposerがBuilderの計算結果に従ってトランザクションをパッケージ化し、ブロックにブロックヘッダを書き込むことでブロック生成が完了します。 PBS 前のブロック提案者 (Merge は Miner、Merge は Validator) は、メモリプール内にどのトランザクションがあるかを確認し、MEV の機会を獲得するための戦略を採用することで、マイニング収益を最大化できます。 PBS メカニズムの導入後、この役割分離メカニズムと Builder のランキング権のオークション メカニズムを組み合わせることで、MEV の問題をある程度解決でき、最終的な MEV 収益はネットワーク全体のバリデーターによって共有されるのと同等になります。さらに、PBS は、フラグメンテーションとビーコン チェーンの同期問題、イーサリアム ネットワークの検閲防止問題などの解決にも役立ちます。
最終的に、Danksharding は、PBS によるイーサリアムの集中ブロック生成、DAS による分散検証、およびある程度の検閲防止を実現し、イーサリアムがスケーラブルなコンセンサス層とデータ可用性層になることを保証し、次のことを実行できます。エグゼクティブレベルでロールアップをさらに活用しましょう。 (追記: 集中ブロック生成と分散検証は、エンドゲームで Vitalik によって提案されたイーサリアムの将来の開発のアイデアでもあります。)
要約する
要約する
実際、イーサリアムの創業チームは非常に感傷的であると常々感じており、初心を忘れずに突き進んでいくのではないかと思わせる部分が多々あります。
これまでのイーサリアムのアップグレードの中で、私が印象に残ったアップグレードは 3 つあります。高さ 437 万ブロックのビザンチン ハード フォーク、高さ 728 万ブロックのコンスタンティノープルのハード フォーク、そして高さ 437 万ブロックのコンスタンティノープルのハード フォークです。 906.9 万ブロック、イスタンブールのネットワークのアップグレード。
おそらくイーサリアムのモジュラーブロックチェーンの道はそれほど速くは進まないでしょうが、確かなことは、The Merge、The Surge、The Verge、The Purge、The Splurge などの大きなテーマに関係なく、100,000 TPS の達成を目指しているということです。5 つのフェーズはまだ続いていますProto-danksharding と Danksharding への特定のキーのアップグレード 最終的な目標は、「ワールド コンピューター」を実現するというイーサリアムの本来の目的を促進することです。
参考記事:
https://notes.ethereum.org/@vbuterin/proto_danksharding_faq
https://vitalik.ca/general/2021/12/06/endgame.html
https://www.blocktempo.com/vitalik-say-merge-surge-verge-purge-splurge-are-all-happening-in-parallel/


