veDAO Research Institute: How to judge the quality of an X to Earn project's economic model?
Is the economic model important for a Web 3 project? Maybe 8 out of 10 people would say yes. But to some extent, the economic model is not that important. Either the economic model of most projects has a high degree of convergence, or the proportion of token distribution is often not as professional as it seems. In fact, most token distributions are decided by the founding team based on reference to mature solutions in the market.
Now, let's go back to the question, is the economic model important for a Web 3 project? It is important, but it needs to be combined with various factors such as the project's vision and product quality, rather than simply playing with complex formulas in the economic model.
In fact, a good project target may not use the latest economic model, and the model may not be very complex, but it must be the most scientific economic model, combined with the product features.
veDAO aims to popularize the elements of the economic model for the readers, so that everyone can be more proficient in the project selection process.
What is an economic model?
First, we need to understand what an economic model is.
Economic model: in English, Tokenomic, composed of the words Token and Economics, as the name suggests, refers to the economic operation of cryptocurrencies issued by different projects within the blockchain ecosystem. Its main function is to govern the supply, usage, distribution, incentives, utility, governance, and monetary policies of project tokens.
With the rise of DeFi concept and the increase of on-chain participation channels such as interaction, airdrop, Stake, and IDO, users have more opportunities to participate in project growth and early stages. Therefore, the importance of project economic models has also increased. At its core, it is the mechanism behind all on-chain behaviors. As a project party, you must use token incentives to maintain the spontaneous operation of a complex economic incentive system; as a participant in the decentralized revolution, you must study and observe the advantages and disadvantages of different tokenomics to choose investment targets because tokens are the mainstream way of financing for Web 3 projects.
, Tokenomics is an important factor that affects investment returns.The Importance of Economic Models:
There is a saying: From 0 to 1, it relies on the product; from 1 to 100, it relies on the economic model. A high-quality product first needs good quality to drive the first step, and then an economic model is needed to set the flywheel in motion.
Therefore, the economic model is important for a product for the following reasons:
1. Replacing traditional user acquisition
For internet products, the economic model provides a new business model. If the survival strategy of traditional products is to bear the burden of losses in the early stage, even at low user prices, and invest a huge amount of capital to acquire users, occupy a market advantage in terms of user volume, and then aggregate user relationships and recover costs in the market.
Then, with the existence of tokens, the task of market competition can be handed over to the tokens. On the one hand, by managing the market value, creating a value window for the tokens, attracting more people to hold them, and occupying users' minds. In this process, the appearance of the token's value window often spontaneously attracts more users and market attention, indirectly completing the task of traditional user acquisition.
During the DeFi Summer period, the struggle between Uniswap and Sushiswap is a classic case. As the pioneer of DEX, Uniswap initially did not want to issue tokens, but Sushi attracted a large number of users who migrated from Uni through token airdrops. At its peak, Sushi accounted for 70% of Uni users, making Uni feel a sense of crisis.
Sushiswap's cold start and rise were built on the process of "vampire attack" on Uniswap. When Sushiswap was launched, it quickly attracted liquidity by distributing SUSHI to early LPs. With each block update, a certain amount of SUSHI would be released and allocated to LPs. Initially, Sushi required the provided liquidity to be LP Tokens from specific pools in Uniswap, which caused an increase in the amount of locked Uni tokens.Sushi went online and quickly rose.
Two weeks after going online, Sushiswap initiated liquidity migration, migrating all LP tokens participating in SUSHI mining in specific pools on Uniswap back to Sushiswap, thus completing the rapid plunder of liquidity.
2. Reduce funding difficulty and shorten cost recovery period
As mentioned above, traditional internet products often need to achieve market dominance before they can become profitable. This is also one of the reasons why companies like JD and Bilibili have been continuously losing money. However, setting aside the risks associated with policies, a Web 3 product that issues tokens often launches its own tokens before the project's functionalities are about to be launched, predefining revenue through economic models. This allows the project to reinvest the obtained funds into further project development, thus spinning the wheel faster.
We have to admit that in the current Web 3 context, the primary means for projects to make money is still through token sales. However, when a project has the conditions to issue tokens but chooses not to, it means that the pressure to generate profits fully falls on the product quality, bringing it back to competing in the traditional internet product space.
This phenomenon is not uncommon within the Web 3 industry, especially for teams that have shifted from gaming to work-focused content. Due to the unique nature of games, such teams often attract many professionals from the Web 2 industry. Therefore, out of natural fear of going global or regulatory issues, or due to the limitations of traditional gaming operation approaches, even though they are creating blockchain games, they are hesitant to issue tokens. This creates significant operational pressure for the teams and reduces the success rate of their entrepreneurship.
Furthermore, for purely Web 3 projects, not issuing tokens also implies passiveness in the Web 3 market. Taking Opensea as an example, it once held over 98% of the market share. With a transaction fee of 2.5%, Opensea's highest monthly revenue exceeded $350 million.
However, because Opensea has been iterating slowly and has been seeking equity financing instead of issuing tokens, it was surpassed by projects such as LooksRare, X2Y2, and Blur, which used token airdrops and incentives to compete for its market share.[Translated] sp;opensea Giant users.
According to Dappradar data, as of June this year, the total locked value of the innovative economic model on Blur reached 167.7 million US dollars, accounting for 65% of the NFT market share, while the former king Opensea fell to 27%.
Economic model categories:
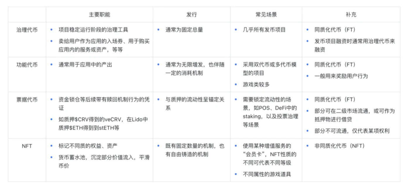
Currently in the industry, the classification of the economic model of the X to Earn project can be divided into four categories: governance tokens, utility tokens, special tokens, and NFTs.
Here we quote the definition of four token types from Buidler DAO's "Tokenomics, The Economic Order of the Crypto World":
It is worth noting that in this article, Buidler DAO directly treats ticket tokens as a special third type of token. However, in fact, this category can be expanded further. In the current industry, some blockchain games and social products generally implant a chain-off token similar to points in the regular dual-currency model. These points-like tokens can only be converted into on-chain currency under specific conditions. This kind of points-like token should also be regarded as a special third type of token.
Based on the combination of these four types of tokens, the mainstream solutions currently can be divided into single-token, dual-token, and three-token models.
Single-token model: Refers to a single token issued based on the ecosystem content itself. This type of token often only carries a single governance function (such as UNI), or it may have both governance and utility functions.
However, since most tokens in this model have a fixed supply, if they only serve as on-chain governance tokens, it means that the value of the token is difficult to be reflected, and the willingness to hold the token will decrease as the project iterates at a slower pace.
If it carries both governance and utility functions, it means that users can obtain more tokens through various means, ultimately leading to an explosion in inflation rate, which is the same for all stakeholdersThe impact of tokens on the market's evaluation of their value during the IDO phase. Therefore, many project parties have optimized on this basis, either by splitting governance and utility functions, which is the so-called dual-token model, or by incorporating utility functions through points. Dual-token model: The so-called dual-token generally refers to the combination of governance token + utility token, with the addition of NFT elements. The earliest proposal was Near, whose issued stablecoin USN can be integrated into the protocol layer as the native asset of NEAR for paying gas and storage fees. This can be seen as the earliest prototype of a utility token. Afterwards, the dual-token model was popularized by the well-known Axie. The emergence of the dual-token model greatly delayed the death spiral cycle of the original single-token model. By linking utility tokens with governance tokens, the selling pressure of governance tokens is transferred and consumed, reducing the risk of project failure. However, on the other hand, managing a dual-token system is not just twice as difficult, considering the potential correlation between tokens. And when there are more than one token in the system, it becomes necessary to allocate value reasonably. In addition, since utility tokens are often infinitely issued, they are prone to inflation. If excessive inflation or other related reasons cause price declines, more tokens need to be issued to maintain sufficient incentive for users, thereby further reinforcing inflation. Tri-token model: This solution is not a popular choice in the Web 3 market, as the tri-token model was generally seen as a patch on the basis of the dual-token model at the time, but there have been some innovations since then. The more well-known tri-token model is the VCT model that appeared last year: based on the traditional governance token + utility token, a value-capturing token (VCT Token) is added. VCT Token has a strong relationship with the utility token: in terms of quantity, regardless of inflation or deflation, the ratio between the two always remains 1:1; in terms of price, since each utility token can be "exercised" at any time (exchanged for one VCT Token from the project party, and then exchanged for a stablecoin equivalent to the current VCT Token price). Therefore, the price of the utility token is always greater than or equal to the price of VCT Token. In addition, VCT Token has no impact on ordinary players and does not increase their burden, andNot tradable on the secondary market, it is only used during "exercise". And the process of "exercise" is irreversible. Each utility Token and VCT can only be "exercised" once, and the utility Token and VCT Token will be destroyed after "exercise". p>
For example: p>
The number of utility Token in a certain game = VCT = 10000
The total value of VCP, which includes advertising revenue and fiat revenue, = 10000 USDT
So, at this time, 1 VCT = 1 USDT
When the utility Token of the game is sold on a large scale, starting from 3 USDT, it keeps falling
Through the "exercise" mechanism, players will feel that they can at least lock in a return rate of 1 USDT, so it will not cause panic. On the contrary, due to the deflation expectation of "exercise", it will effectively curb the decline of utility Token.
When this model was proposed, it caused a heated discussion. Before that, many game teams had already used a certain proportion of governance tokens to exercise the function of VCT. In other words, with the premise of future related functions, is it necessary to introduce new currencies? In addition, the "three-currency" model represented by VCT is also based on the foundation that the game can capture sufficient value at the beginning, which is an added advantage. But it cannot solve the problem of where the initial liquidity comes from and cannot provide timely help.
Several elements of the economic model
After talking about the classification of the X to Earn model's economic model, we also need to pay attention to the three major elements of the economic model: supply, demand, and value capture.
Supply: The source of the target token, usually divided into two ways
Public offering behavior: ICO, IEO, IDO, Launchpad, Fair Launch (Benddao model, same cost for everyone), ILO (X 2 Y 2 model, initial liquidity offering, now most small projects do this).
Incentives: Airdrop, TVL investment incentives, Stake incentives, Volume incentives (projects mainly based on exchanges), Liquidity (DEX main battlefield), P2E (X to Earn mode).
Three terms to focus on:
TGE: Total tokens in circulation at token generation event
Cliff: Duration of time before tokens are unlocked
Vesting: Duration for token unlocking
Demand: Refers to the usage scenarios of the target token, which generally include: store of value, spending, mining, governance, protocol income, collateral, Memes, speculative demand (sector rotation).
Value capture: Ultimately, it is necessary to address the token value capture path: service fee payment (MV=PY), buyback & burn (rarely used now due to staking), Staking protocol income, buyback rewards.
Summary
Overall, a good economic model should possess the following traits: low inflation rate, high incentives, low selling pressure, rich usage scenarios, ample liquidity, governance primarily from the B side, etc.
In addition, when investing in projects such as public chains that require decentralized governance, it is necessary to analyze whether their economic model provides incentives for maintainers and captures the value of the token, in order to ensure that the project can provide users with continuous and stable services, while allowing maintainers to capture value and reduce selling pressure from them;
When investing in projects involving large amounts of fund transactions such as DeFi, the focus of analysis should be on how the economic model coordinates the interests distribution between LPs and governance token holders, including whether the income can incentivize LPs to continue providing liquidity and whether governance token holders can allocate reasonable income.
However, it should be noted that a good product is the key to user retention. As mentioned earlier, the economic model can only achieve a conversion rate of 1-100, but the most challenging part is the conversion from 100 to...
;0-1, you need to rely on the quality of the product and operational strategies.About Us
veDAO is a decentralized investment and financing platform led by DAO. It is committed to exploring the most valuable information in the industry and enthusiastic about discovering the underlying logic and cutting-edge tracks in the digital encryption field, allowing each role within the organization to fulfill its responsibilities and receive rewards.
Website: http://www.vedao.com/
🔴Investment carries risks. Projects are for reference only. Please bear the risks on your own🔴


