Kakarot, Shenlong, Kaiwangshen... không thể ngăn StarkNet phạm "Căn bệnh thứ hai"
Những người dùng theo xu hướng của StarkNet có thể thỉnh thoảng bắt gặp một số cái tên khá hay (như Kakarot, Shenlong, v.v.) hoặc một số ảnh meme khá bắt mắt (hình bên dưới). Nếu chưa biết đến anime "Bảy Viên Ngọc Rồng" chắc hẳn bạn sẽ không tránh khỏi bối rối trước những điều "kỳ dị" này.

Để giúp người dùng hiểu rõ hơn những danh từ này đề cập đến điều gì,tiêu đề phụ:
Kakarot
Kakarot được dịch là Kakarot trong tiếng Trung, và ở Trung Quốc, cái tên được biết đến nhiều hơn là "Vua khỉ", đây là nhân vật nam chính trong bộ phim hoạt hình kinh điển Nhật Bản "Dragon Ball" và các tác phẩm phái sinh của nó. Kakarot là một người Saiyan đến từ hành tinh Vegeta, khi còn nhỏ được phái xuống trái đất với tư cách là "hạ võ sĩ", được võ sư Tôn Vũ Hán nhận nuôi, vì mất khống chế nên biến thành vượn khổng lồ và bị chà đạp Sun Wufan cho đến chết.Sau khi sống một mình trong núi, anh quen Bulma và bắt đầu hành trình tìm kiếm Bảy viên ngọc rồng.Ước mơ của anh là trở nên mạnh mẽ hơn và luyện tập chăm chỉ để theo đuổi quyền lực.

Trong StarkNet,Kakarot đề cập đến ZK EVM dựa trên ngôn ngữ Cairo, bản thân nó không phải là một mạng, mà là một tập hợp các hợp đồng thông minh, có thể hiểu là một trình thông dịch mã bytecode EVM. Kakarot có thể được triển khai trên StarkNet và hỗ trợ tất cả 142 mã byte EVM, vì vậy Kakarot có thể được sử dụng để chạy các hợp đồng thông minh Ethereum trên StarkNet.

tiêu đề phụ
Đẩy chính thức:https://twitter.com/KakarotZkEvm
Trang web chính thức:https://www.kakarot.org/
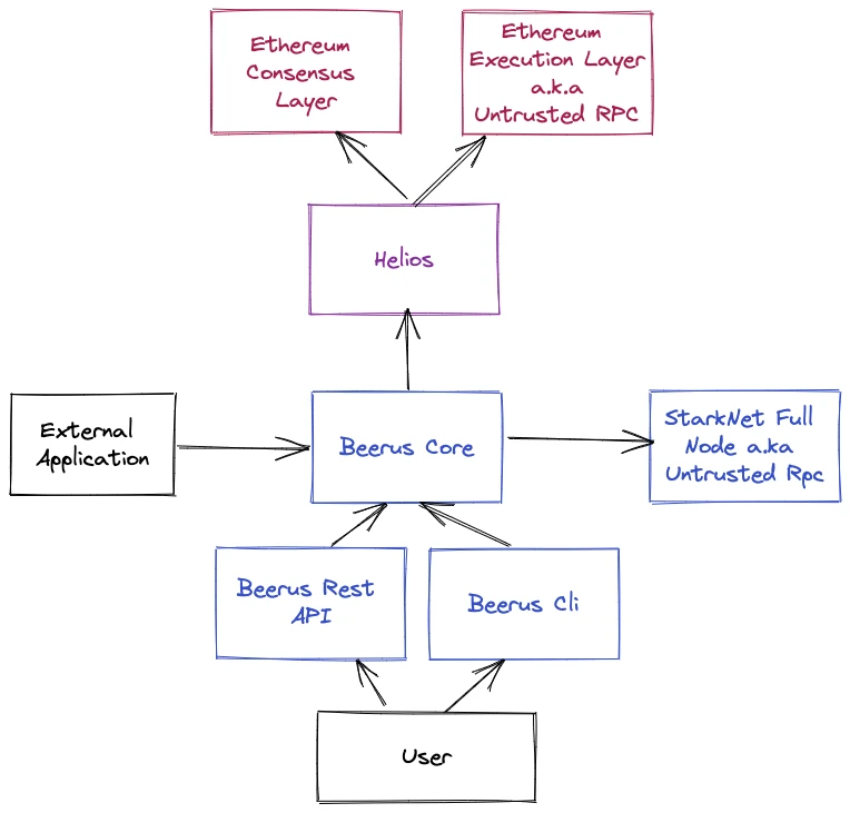
Beerus
Bản dịch tiếng Trung của Beerus là Birus, xuất hiện trong phiên bản chiếu rạp của "Dragon Ball Z: God and God", phiên bản chiếu rạp của "Dragon Ball Z: The Resurrection of F" và hoạt hình/truyện tranh "Dragon Ball Super". Bối cảnh của Beerus trong "Dragon Ball" là vị thần hủy diệt của vũ trụ thứ 7. Hắn đã ngủ say hàng chục năm, khi muốn tiêu diệt Odaily thì sẽ tỉnh dậy, trong quá trình thức tỉnh, một số Odaily sẽ phải gánh chịu hậu quả. Nguyên mẫu của hình ảnh Beerus là chú mèo được nuôi dưỡng bởi Akira Toriyama, tác giả của "Dragon Ball".

Trong StarkNet,Beerus là một ứng dụng khách ánh sáng StarkNet đáng tin cậy. Beerus được viết dựa trên ngôn ngữ Rust và vai trò của nó là cung cấp cho người dùng một kênh dễ sử dụng để truy vấn trạng thái StarkNet và tương tác với các hợp đồng.
Theo tiết lộ của nhóm phát triển, thiết kế của Beerus đề cập đến ứng dụng khách ánh sáng Ethereum Helios do a16z Crypto ra mắt.

tiêu đề phụhttps://github.com/keep-starknet-strange/beerus
Shenlong
Shenlong dịch ra tiếng Trung là Shenlong (có vẻ hơi nhảm...). Trong bối cảnh của "Bảy viên ngọc rồng", người ta nói rằng có 7 viên ngọc rồng nằm rải rác trên thế giới, mỗi viên có một dấu sao năm cánh đánh số từ 1 đến 7. Nếu thu thập đủ 7 viên ngọc rồng và đọc câu thần chú, bạn sẽ có thể triệu hồi rồng và hứa với nó một điều ước. Mặc dù Shenlong không thể thực hiện được một số điều ước, chẳng hạn như những thứ vượt quá khả năng của chính nó và những thứ vi phạm quy luật tự nhiên, nhưng nó có thể hồi sinh người chết và thậm chí tái tạo các hành tinh đã bị phá hủy.

Trong StarkNet,Shenlong là công cụ tạo LLVM IR từ Cario. Shenlong được viết dựa trên Rust và có thể hiểu là một trình biên dịch từ Sierra sang LLVM.

tiêu đề phụhttps://github.com/keep-starknet-strange/shenlong
Kaioshin
Bản dịch tiếng Trung của Kaioshin là Jiewangshen. Trong bối cảnh của "Dragon Ball", Kaiohshin sống ở Vương quốc Kaiwangshin, và địa vị của anh ta ngang với Thần hủy diệt, chỉ đứng sau Quanwang và Đại tư tế. Trong cùng một vũ trụ, Thần hủy diệt và Thần Kaio tồn tại kết hợp với nhau và họ cùng nhau duy trì sự cân bằng giữa hủy diệt và sáng tạo trong vũ trụ. Một khi một trong số họ chết, người kia cũng chết theo. Vì vậy, thần hủy diệt sẽ không bao giờ được phép giết bất kỳ Kaiwangshen nào của vũ trụ mà không có lý do.

Và trong StarkNet,Kaioshin là một bộ sắp xếp (Sequencer) được xây dựng bằng ngôn ngữ Rust dựa trên khung Substrate (của Polkadot). Kaioshin mới được phát hành trong tháng này. Chương trình demo cụ thể của nó, bạn có thể tham khảo abdel.stark'stweet giới thiệu。

Liên kết Github:https://github.com/keep-starknet-strange/kaioshin
Cho đến nay, chỉ có bốn dự án trên trên StarkNet mượn khái niệm "Dragon Ball", nhưng không loại trừ rằng sẽ có nhiều dự án tương tự xuất hiện trong tương lai. Với những dự án muốn xây dựng trên StarkNet, có lẽ họ cũng phải suy nghĩ về một cái tên nào đó để “bá đạo” hơn trong vũ trụ “Bảy viên ngọc rồng”.


