Thảo luận 4D về khả năng mở rộng, tính mô đun và tương lai của Ethereum
Tác giả gốc:knower
Tổng hợp văn bản gốc: The Way of DeFi
Tác giả gốc:

Tổng hợp văn bản gốc: The Way of DeFi
(Bài viết này đã xóa phần đầu của văn bản gốc, nếu cần, vui lòng tham khảo văn bản gốc)
* Tuyên bố miễn trừ trách nhiệm: Bài viết này không phải là lời khuyên tài chính và tác giả không đầu tư vào bất cứ thứ gì được đề cập ngoại trừ ETH. Đối với phần đầu tiên của bài luận, người đọc có thể chọn bỏ qua, nhưng nó giúp định hình câu chuyện. Đặc biệt cảm ơn @brianfakhoury và @0xCoinjoin vì đã dành thời gian đọc lại và chia sẻ một số phản hồi rất cần thiết *
Giống như các tòa nhà chọc trời đã trở nên phổ biến trong cuộc sống đô thị, công nghệ dưới mọi hình thức cũng vậy, cho dù chúng ta đang thảo luận về internet, tiền điện tử hay trí tuệ nhân tạo. Ngoài ra, giống như cách kiến trúc đã phát triển từ các cấu trúc nguyên khối giới hạn cho một mục đích duy nhất (nhà ở, doanh nghiệp đơn lẻ, sản xuất) sang cấu trúc thượng tầng mô-đun cho cuộc cách mạng đô thị (nhiều doanh nghiệp trong một tòa nhà chọc trời, cuộc sống sang trọng mở rộng theo chiều dọc), và quý giá của chúng ta cũng vậy chuỗi khối Ethereum.

Hãy nhớ làm thế nào chúng ta có được ở đây?
Trong chu kỳ gần đây nhất của Crypto, một loạt "kẻ giết Ethereum" lớp một thay thế đã xuất hiện, thu hút hàng chục tỷ đô la đầu tư TVL, tạo ra hàng nghìn tweet từ các VC, khiến họ được mô tả là vị cứu tinh được gửi đến để cứu chúng ta khỏi tệ nạn của Ethereum. Mã thông báo thay thế L1 đã tăng giá rất nhiều trong thời gian này và hệ sinh thái đã phát triển mạnh mẽ, tạo ra nhiều cơ hội cho người dùng tiền điện tử mới giao dịch hợp lý trong các môi trường này. Sau đó, tiếng hát và tiếng cười đột ngột dừng lại.
Nhìn vào DeFi TVL của các hệ sinh thái alt L1 này ngay bây giờ, những cái gọi là sát thủ Ethereum này đã đóng vai trò theo chủ nghĩa hòa bình, tự mãn không làm gì trong khi L2 và các nhóm dựa trên mô-đun tiếp tục phát triển nhanh chóng. Nói một cách thẳng thắn, các L1 thay thế vốn dĩ không tệ, nhiều trong số chúng có thiết kế sáng tạo và có thể thống trị thị trường tiền điện tử trong tương lai. Nhưng vấn đề là chúng không đủ hấp dẫn để thu hút người dùng Ethereum và thị phần thống trị của Ethereum trong DeFi TVL.
Hãy nhìn vào các L1 thay thế này, họ đang tiến hành một cuộc chiến văn hóa cho bộ xác thực tập trung của họ. Trong Ethereum, có hơn 420.000 trình xác thực, cung cấp năng lượng cho một trong những thử nghiệm tuyệt vời nhất trong hệ thống phân tán từ trước đến nay. Không có L1 thay thế nào khác có thang đo như vậy và ngay cả Solana, đứng thứ hai, cũng chỉ có 3400 trình xác nhận.
Hiện tại điều này nghe có vẻ không phải là vấn đề lớn, nhưng một trong những nguyên lý cốt lõi của tiền điện tử là phân cấp -- có lý do tại sao Ethereum tập trung vào bảo mật và phân cấp, và bất kỳ ai tự nhận mình là vua chuỗi khối hiện tại Các lựa chọn thay thế tốt hơn đang gặp khó khăn sự cần thiết của sự lựa chọn thiết kế này.

Bên cạnh bộ trình xác thực alt L1, một lý do khác khiến chúng thất bại cũng khá rõ ràng khi nhìn nhận lại - máy in tiền tệ đã ngừng hoạt động. Trong một thị trường tăng giá (đầu năm 2020 đến đầu năm 2022), bất kỳ nhà đầu tư hoặc nhà giao dịch tiền điện tử thiếu kinh nghiệm nào cũng có thể ném tiền vào một đồng xu và tự tin rằng nó sẽ tăng ít nhất 5 lần trong một khung thời gian hợp lý. Điều này thúc đẩy sự cuồng loạn, lạc quan cực độ và nguy hiểm nhất là lòng tham. Tôi không nói rằng đây là những đợt tăng giá không công bằng cho alt L1 và các mã thông báo hệ sinh thái của nó, nhưng ngày nay chúng giống như nghĩa địa của một thời đã qua. Nếu bạn đang thắc mắc việc khởi chạy L1 thay thế sẽ như thế nào trong môi trường tiền điện tử hiện tại, chỉ cần xem biểu đồ APT (Aptos).
Ngay cả khi tính toán mức giảm tiền gửi mã thông báo gốc, thay vì biểu đồ giá mã thông báo - 85% tính theo USD, các mức giảm TVL của alt L1 này là rất lớn. Xem xét kỹ hơn các hệ sinh thái L1 thay thế này, 10 giao thức hàng đầu có xu hướng là sự kết hợp của 1 hoặc 2 ứng dụng gốc thành công, chẳng hạn như triển khai chuỗi chéo loại Uniswap/Aave (bắt đầu với Ethereum) hoặc một số loại " ứng dụng backdoor" với mục đích có một số lượng lớn người dùng TVL do một số lý do mà tôi không biết. Tôi tin rằng từ giờ trở đi, khoảng 90% nhà phát triển sẽ tích cực phát triển trên lớp thứ hai hoặc Ethereum. Về lý do tại sao, chỉ cần xem Arbitrum và Optimism đã hoạt động như thế nào so với "những kẻ giết Ethereum" trong những tháng gần đây.
Tất nhiên, điều đó không có nghĩa là alt L1 không có thành công khác, bằng chứng là giai đoạn phát triển kinh doanh tiếp theo và quan hệ đối tác nghiêm túc giữa Polygon và Solana. Tôi sẽ nói nhiều hơn về Polygon trong phần tiếp theo, đặc biệt tập trung vào zkEVM của nó và cách nó cạnh tranh với nhiều zkEVM khác.liên kết)。

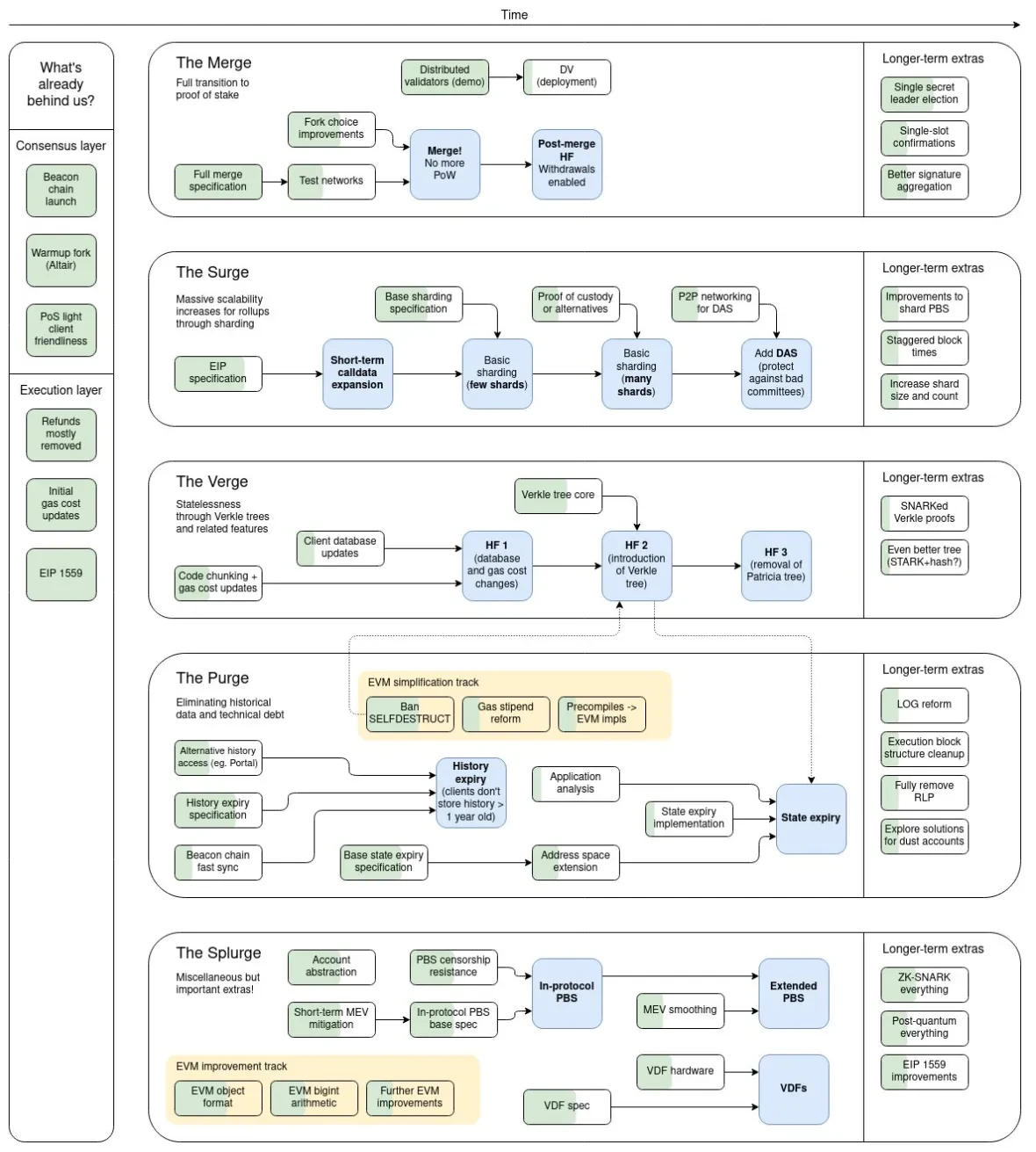
Chà, nền tảng đã được thực hiện đủ, bây giờ là lúc để chú ý đến tình hình của chúng ta hôm nay và sự phát triển của tương lai. Hiện tại, Ethereum đã hoàn thành việc sáp nhập rất được mong đợi vào PoS, với một loạt nâng cấp (The Surge, Verge, Purge và Splurge) được lên kế hoạch trong vài năm tới. Hình ảnh bên dưới là một đồ họa thông tin đẹp mắt giải thích ý nghĩa của những nâng cấp này (Vitalik tweet

liên kết
Ở phần sau của báo cáo này, tôi sẽ đề cập đến một số thuật ngữ này, đặc biệt là sharding và EIP-4844, đây là một bước nhỏ hướng tới sự kết thúc của Ethereum. Nhìn vào biểu đồ tiếp theo, Ethereum được hợp nhất là L1 duy nhất có thể tạo ra tỷ suất lợi nhuận dương - và điều này thậm chí không có đối thủ cạnh tranh (ngoại trừ Chuỗi thông minh Binance).
Hứa hẹn hơn, sự phát triển xung quanh zkEVM, giải pháp mô-đun, phần mềm trung gian và thậm chí cả L3 đã gây bão trên Twitter trong tháng qua. Tôi tin rằng Ethereum sẽ nổi lên như một L1 ưu việt sẽ có phần lớn DAU và TVL cho mọi ứng dụng tiền điện tử. Thời điểm đó đã đến, nhưng không hoàn toàn. Mục đích của báo cáo này là giải thích lý do tại sao tôi có linh cảm này và cách thức hoạt động của những công nghệ đầy hứa hẹn này cũng như ý nghĩa của chúng đối với người dùng tiền điện tử trung bình trong những năm tới.
nghiên cứu công nghệ
Giả sử bạn là người dùng tiền điện tử dày dạn kinh nghiệm và dành thời gian duyệt Twitter về tiền điện tử. Bạn theo dõi Inversebrah, Cobie và Hentaivenger66 và cho rằng mình khá giỏi trong việc điều hướng các thử thách và khó khăn của thị trường tiền điện tử non trẻ. Có thể bạn đã kiếm được rất nhiều tiền trong thị trường giá lên và sống một cuộc sống thoải mái, nhưng bạn đã cảm thấy ớn lạnh trong lòng. Trong một thị trường giá lên, bạn không cần phải biết nhiều để thành công. Giữa GM toàn màn hình, sự rung cảm tích cực và số tiền bạn có thể kiếm được chỉ bằng một nút bấm, bạn không có nhiều thời gian để tìm ra cơ chế thanh toán cho chiếc Lamborghini của mình. Và những ngày này, bạn không có nhiều việc phải làm trên Twitter.
Có thể bạn đang làm việc trên một DAO hoặc một giao thức mới sắp ra mắt đang cố gắng thu hút những người dùng mới khỏi Twitter, những người chỉ muốn lấy lại doanh thu đã mất của họ. Có thể bạn đã thử nghiên cứu một cái gì đó như MEV, chỉ để biết rằng bạn không thông minh như thị trường nghĩ. Bạn có thể đã hiểu rõ về bản tổng hợp lạc quan hoặc ZK là gì và tại sao chúng lại cần thiết. Có thể bạn đã nhận được một OP béo bở và đã chuyển mã thông báo quản trị của mình cho những công dân chính trực hơn trên chuỗi khối. Nhưng dù sao đi nữa, bạn đang dần nhận ra rằng mình không có lợi thế.
Mọi người tiếp tục tweet về zkEVM và lý do tại sao chúng là tương lai, và bạn gật đầu đồng ý với tất cả các tweet của họ. Trong thâm tâm, tôi biết bạn đang tự hỏi tại sao zkEVM lại cần tồn tại ngay từ đầu và tại sao nên có nhiều hơn hai sản phẩm như vậy. Tôi gần như chắc chắn rằng bạn có thể đang nghĩ tại sao lại có zkEVM nếu chúng tôi đã triển khai Lạc quan và nó đang hoạt động tốt - Ethereum thậm chí không có cơ hội được áp dụng đại trà trong 5 năm nữa nên không rõ tại sao các nhà phát triển lại nghĩ như vậy xa.
Có thể bạn thấy mọi người tweet về những khái niệm không có ý nghĩa logic nào. Bạn tự hỏi: "Tính khả dụng của dữ liệu là cái quái gì vậy? Tại sao chúng ta đột nhiên lo lắng về điều này, không phải vấn đề với TPS thấp của Ethereum sao? L2 xử lý việc thực thi và giải quyết vấn đề này, tại sao chúng ta phải lo lắng về điều gì đó không phải là vấn đề tại tất cả? Nếu L2 tốt như vậy, tại sao chúng ta thậm chí còn cần một lớp mô-đun? Nếu Ethereum có những kế hoạch khổng lồ này để triển khai sharding, thì điểm của một thứ như Celestia là gì nếu nó sẽ lỗi thời trong vài năm nữa? Ngoài ra Vâng, tại sao trên trái đất có phải các nhà phát triển L2 đang tweet về Validiums, Volitions và L3 nếu chúng tôi chưa thu hút được rất nhiều người dùng đến với L2 đã giải quyết tất cả các vấn đề của chúng tôi?"
Tin tôi đi, trạng thái hiện tại của Twitter không lý tưởng cho những người có thời gian và sự kiên nhẫn hạn chế, những người cần tìm hiểu kỹ các podcast, bài báo truyền thông, tài liệu và hàng trăm chủ đề twitter để tìm ra câu trả lời nào đó cho những câu hỏi này. Tôi không nói rằng không thể hiểu mọi thứ, nhưng không có nhiều tài nguyên (nếu có) để tập hợp tất cả thông tin này lại với nhau thành một bản trình bày dễ hiểu.
Tôi phải nói rằng, trên thực tế, tôi không phải là một chuyên gia trong lĩnh vực này. L2, L3, zkEVM, các lớp mô-đun và phần mềm trung gian phức tạp đều nằm ngoài vùng an toàn của tôi. Trong vài tuần qua, tôi đã ghi rất nhiều ghi chú, đọc nhiều hơn bao giờ hết và sẵn sàng thử và tóm tắt tương lai của Ethereum khi nó trở thành cường quốc của tính mô-đun. Nó không dễ.
Tôi khá tự tin rằng mặc dù tôi có thể sai nhiều điều trong báo cáo này, nhưng tôi không phiền. Tôi không tự nhận mình là chuyên gia về khả năng mở rộng, mật mã, toán học phức tạp hay chuyên gia về blockchain - tôi chỉ là một người ham học hỏi muốn giúp người khác hiểu cách Ethereum mô-đun có thể thay đổi mọi thứ. Tôi hy vọng bạn sẽ bình luận về bài viết này hoặc trả lời càng nhiều bình luận phê bình càng tốt trên twitter của tôi. Bằng cách tóm tắt thông tin khó tiêu hóa ngay lập tức thành một định dạng phù hợp với người dùng tiền điện tử trung bình (như tôi), tôi nghĩ rằng toàn bộ không gian có thể được hưởng lợi bằng cách san bằng sân chơi.
Mục tiêu của tôi với báo cáo này là làm cho nó trở thành báo cáo kỹ thuật nhất, nhưng xin thứ lỗi cho tôi vì đã không đào sâu như bạn yêu cầu. Mục đích chính của tôi khi viết bài này là để hiểu được tất cả những thứ đang phát triển này và cách chúng hoạt động cùng nhau trong bước tiếp theo. Tôi đã đọc rất nhiều, sửa đổi, nghiên cứu, ghi chép tài liệu và cẩn thận nghĩ ra những gì bạn sắp đọc.
Lấy một vài tách cà phê và bắt đầu nào.
ZK Rollup và zkEVM
Bằng chứng không có kiến thức vượt trội so với bằng chứng gian lận được sử dụng bởi các bản tổng hợp lạc quan (OR) vì chúng nhỏ hơn (kém mạnh hơn) và hiệu quả hơn. Bằng chứng gian lận yêu cầu "người quan sát" chú ý đến hành vi nguy hiểm, trong khi bằng chứng không có kiến thức chỉ dựa vào toán học ma thuật và mật mã.Báo cáoNhư Alex Connolly đã viết trong cuốn sách xuất sắc của mình
Báo cáothreadEVM là môi trường thời gian chạy được sử dụng rộng rãi nhất, vậy tại sao lại phải phát minh lại bánh đà? Optimism là một ví dụ điển hình vì họ đã phát triển môi trường thời gian chạy của riêng mình -- Máy ảo lạc quan (OVM) -- nhưng gặp sự cố khi tạo trình dịch từ OVM sang EVM. Tôi không phải là chuyên gia, vì vậy đây là một từ @jinglejamOP
hiện hữuMirror, bạn có thể muốn đọc nó.
Trong bài đăng của mình, Optimism viết: “Chúng tôi đã học được rất nhiều về khả năng mở rộng liên quan đến trải nghiệm của nhà phát triển như thế nào — nghĩa là bằng cách tránh đường và để Ethereum làm việc của nó.” cung cấp EVM tương đương với Cannon chống gian lận.bài báoQuay lại với zkEVM, tại thời điểm này, có bốn loại zkEVM, Vitalik xuất sắc

bài báo
diễn tả cái.
EVM-Equivalent zkEVM (Loại 2) là chén thánh của sự phát triển zkEVM. Loại zkEVM thứ hai có thể chạy nhanh hơn loại zkEVM thứ nhất bằng cách trừu tượng hóa các quy trình trong Ethereum không cần thiết cho mục đích của nó. Scroll là một ví dụ về loại zkEVM thứ hai vì nó tuân theo cách tiếp cận 1:1 của Ethereum, điểm khác biệt duy nhất là môi trường hoạt động (zkEVM v. EVM). Vì vậy, làm thế nào để Scroll làm điều này?bưu kiệnTheo đội ngũbưu kiện, Scroll bao gồm ba phần khác nhau: Nút cuộn, Mạng con lăn và hợp đồng Rollup/Bridge. Như tôi đã đề cập, Scroll khác với Ethereum ở cách nó xử lý opcodes (hướng dẫn thực hiện nhiều việc khác nhau thông qua mã). Để vượt qua bức tường gạch này, Scroll là "
Xây dựng mạch ứng dụng cụ thể ("ASIC") cho các DApp khác nhau” để kết nối môi trường thời gian chạy zkEVM của họ. Đó là một nhiệm vụ khó khăn, nhưng tôi tin rằng họ có thể hoàn thành thử thách này.。”

Một loại zkEVM thứ hai khác đang được phát triển bởi Polygon, công ty gần đây đã công bố ra mắt mạng thử nghiệm. Mặc dù có kiến trúc tương tự như Scroll, nhưng Polygon zkEVM bổ sung thêm một bước gửi mã lệnh EVM thông qua zkProver của họ, nêu rõ: "
Mã byte EVM được diễn giải bằng ngôn ngữ lắp ráp không có kiến thức mới (hoặc zkASM)
Cuộn không yêu cầu lớp bổ sung khi xử lý mã op EVM, trong khi Đa giác zkEVM thêm một bước bổ sung để làm cho nó đơn giản hơn một chút, nhưng có thể thiếu một chút khả năng tương thích trong quy trình. Cả hai đội đều đang làm việc chăm chỉ và tôi háo hức muốn xem họ sẽ thể hiện như thế nào khi ra mắt đầy đủ.

Hiện tại, việc xác định zkEVM thứ hai và thứ ba (tương đương EVM và tương thích với EVM) khá mơ hồ, chủ yếu là do những người khác nhau có thể tranh luận về việc phân loại zkEVM cuộn và Đa giác. Do đó, tôi sẽ chuyển thẳng sang zkSync và Starkware, hai ví dụ về zkEVM tương thích với Solidity (lớp thứ tư) hiệu suất cao.
Loại zkEVM thứ tư có cấu trúc khá khác so với Ethereum, mang lại hiệu suất cao nhất với chi phí tương thích. Như bạn có thể đã biết, zkSync đang chuẩn bị cho một bản alpha đầy đủ (có thể là một mã thông báo), trong khi mạng chính của Starknet đang hoạt động với các giới hạn đối với tiền gửi ETH (một loại alpha nhỏ).
Mặc dù Starknet chưa hỗ trợ Solidity nhưng họ đã có thể giải quyết vấn đề này với sự trợ giúp của Nethermind Transpiler. Thông qua đó, mã Solidity được chuyển sang Cairo, một ngôn ngữ lập trình được tạo bởi StarkWare, sau đó các mã được chuyển này được chạy qua Cairo zkEVM. Solidity là ngôn ngữ phát triển hợp đồng thông minh phổ biến nhất, cho phép Starknet tiếp cận các nhà phát triển dễ dàng hơn và cải thiện hiệu suất cụ thể của loại zkEVM thứ tư.
Một trong những vấn đề với Starknet mà Alex Connolly đã đề cập là hầu hết các chương trình hiện có đều được viết ở Cairo và điều này có thể gây lo ngại cho các nhà phát triển tương lai viết bằng Solidity. Mặc dù đây là câu hỏi giống như "con tàu đi thẳng đến cây cầu", nhưng nó đáng để lưu ý và theo dõi.
Nhìn lại zkSync, quy trình của họ khá giống với quy trình của Starknet, với một vài điểm khác biệt chính. Giống như Starknet, zkSync chuyển đổi Solidity thành Yul, sau đó được đưa vào trình biên dịch LLVM của họ, trình biên dịch này cuối cùng sẽ đi vào máy ảo tùy chỉnh của họ, SyncVM -- hay đó là ZincVM? Dù bằng cách nào, các quy trình này còn lâu mới tương thích 1:1 với Ethereum, nhưng trong thế giới 0 và 1 này, tốc độ là chìa khóa.
Một yếu tố chung giữa lớp zkEVM thứ tư là "zkification" EVM của chúng. Với zkSync và Starknet, họ không nhấn mạnh đến quy trình tinh chỉnh EVM phức tạp để làm cho nó hoạt động với bằng chứng không cần kiến thức. Bằng cách tạo zkEVM của riêng mình, họ có thể đánh đổi mồ hôi và nước mắt của sự phức tạp về kỹ thuật để có được hiệu suất nhanh hơn và tốn nhiều công sức hơn trong việc phát triển giải pháp thay thế của riêng mình.
Mặc dù thời gian sẽ cho biết loại zkEVM nào sẽ trở nên nổi bật, nhưng hiệu suất của các OR ít kỹ thuật hơn cung cấp một chỉ báo khá mạnh mẽ rằng ZKR sẽ tự hoạt động tốt. Tất cả những gì bạn phải làm bây giờ là chờ đợi.
Hợp lệ và Volitions

Phần này hơi phức tạp, nhưng tôi hứa nó sẽ có ý nghĩa sau đó. Nhớ L3 tôi đã đề cập? Cho phép tôi giới thiệu với bạn về Validiums và Volitions, bước tiếp theo từ ZKR như Starknet và zkSync.TPSValidium về cơ bản là ZKR, nhưng có điểm khác biệt chính là tính khả dụng của dữ liệu được xử lý ngoại tuyến thay vì trực tuyến. Nhưng tại sao Validium lại cần thiết và chúng được tích hợp với L2 như thế nào? Đối với người mới bắt đầu, đây là sơ đồ do Starkware tạo phác thảo tương lai tiềm năng của Starknet.

Như bạn có thể thấy, Starknet (ZKR) kết nối với các nút L3 dưới dạng nút L2 - StarkEx là một ví dụ về hợp lệ, dưới dạng nút L3, có thể tạo bằng chứng STARK bên ngoài chuỗi (được khuyến nghị
Từ 12.000-500.000, tùy thuộc vào loại), sau đó được gửi tới Starknet để xác minh. Validium là một bản tổng hợp dành riêng cho ứng dụng, như bạn có thể nhận ra nếu bạn quen thuộc với Immutable X hoặc dYdX. Vì vậy, tại sao điều này là mát mẻ? Bởi vì validium có thể cung cấp một xác minh duy nhất, giúp giao dịch rẻ hơn và nhanh hơn, đồng thời cải thiện đáng kể TPS của ZKR tiêu chuẩn. Đây là một trong những biểu đồ yêu thích của tôi làm nổi bật tiềm năng của L3 -- thực tế, nó cũng đã truyền cảm hứng cho nghiên cứu của tôi về L2 cách đây một thời gian.Matter LabsNhư bạn có thể thấy, ZKR nhanh hơn gấp 4 lần so với OR và 'zkPorter' như đề xuất zkSync thậm chí có thể nhanh hơn gấp 10 lần so với ZKR. zkPorter cũng là một L3 do Matter Labs đề xuất cho zkSync và cũng hoạt động giống như StarkEx thông qua hành vi ngoài chuỗi của nó. Nhược điểm duy nhất của L3 là chúng cung cấp tính bảo mật kém hơn và thiếu tính thanh khoản được chia sẻ - nhưng chúng vẫn an toàn hơn ALT L1. Vậy họ phải làm việc đó như thế nào?Alex GluchowskiL2 của Ethereum chia sẻ bảo mật với mạng chính Ethereum, nhưng L3 hơi tách rời (hoặc quá xa về mặt hình ảnh) so với L1 này. Vì các khoản tiền này trong hợp lệ được lưu trữ ngoài chuỗi và tính khả dụng của dữ liệu được trừu tượng hóa từ ZKR, nên về cơ bản, tiền của người dùng tùy thuộc vào quyết định của bất kỳ ai đóng vai trò là nhà điều hành. Trong bài đăng này,
đã nêu: "Tính khả dụng của dữ liệu của tài khoản zkPorter sẽ được đảm bảo bởi chủ sở hữu mã thông báo zkSync, được gọi là người bảo vệ", trong khi
Cho biết “StarkEx giảm nhẹ bằng cách giới thiệu Ủy ban về tính khả dụng của dữ liệu được cấp phép (DAC).”
Từ hai cơ chế này, bạn có thể suy luận rằng nhóm quyền của tám người (StarkEx) và cơ chế chặt chém đối với những người điều hành không trung thực (zkPorter) làm tăng giả định về niềm tin rằng người dùng chọn thông lượng cao hơn và thông tin có sẵn thấp hơn phải được tính đến khi xử lý giao dịch chi phí.
Tất nhiên, tôi sẽ là một thằng ngốc nếu không đề cập đến ý chí ở cuối phần này. Khá tẻ nhạt để tìm ra câu trả lời thẳng thắn về ý chí thực sự là gì, vì vậy hãy nhớ rằng đây có thể không phải là định nghĩa chính xác nhất. Volition về cơ bản là một giải pháp kết hợp giữa ZKR và thời hạn hiệu lực tương ứng của chúng, cho phép người dùng chọn cách họ muốn truy cập. Volition rất tuyệt vì các ứng dụng không còn phải lựa chọn giữa a) tăng cường bảo mật với ZKR hoặc b) khả năng tùy chỉnh cao hơn và thông lượng cao hơn với validium.bài báoMột ví dụ cụ thể về Volition là Adamantium được đề xuất, một giải pháp DA ngoài chuỗi do StarkWare đề xuất, nơi người dùng có thể chọn quản lý tính khả dụng của dữ liệu. Nó sẽ đắt hơn một chút so với giải pháp thay thế là để DAC của StarkEx xử lý tính khả dụng của dữ liệu, nhưng điều đó có ý nghĩa đối với những người dùng đang tìm kiếm sự an toàn hơn cho các quỹ. Đây là cái này

bài báo
Hình ảnh được cung cấp trong , giải thích sâu hơn về Adamantium mà tôi có thể.
lớp mô-đunbài báoĐể không làm báo cáo này quá dài, tôi sẽ chỉ nói về hai lớp mô-đun. Celestia và Nhiên liệu. trong tuyệt vời này
bài báo
Trước khi bạn hỏi tại sao bạn cần một lớp thực thi mô-đun hoặc tại sao Fuel lại là một công nghệ tuyệt vời như vậy, chúng ta hãy lùi lại một bước. Hãy nhớ làm thế nào alt L1 trở nên phổ biến khi Ethereum trở nên đông đúc hơn và chi phí giao dịch tăng lên cùng với nó? Nhiều người gọi đây là "nút cổ chai thực thi", mà L2 tạm thời giải quyết. Và trong một thế giới hậu hợp nhất, Ethereum đã đặt mục tiêu giải quyết cái mà nó gọi là “nút cổ chai về tính khả dụng của dữ liệu”. Tại thời điểm này, Ethereum hiện đang ở một vị trí khá tốt. Chúng ta đang ở giữa (hoặc bắt đầu) của một thị trường giá xuống, hầu hết các giao dịch trên mạng chính tương đối phải chăng và các OR đang nhận được một số sự chú ý xứng đáng. Vì vậy, vấn đề là gì?bài báoTheo bài viết này từ Blockworks Research liên quan đến EigenlayerEIP-4844bài báo
(Tôi sẽ nói về điều đó sau), băng thông dữ liệu hiện tại của Ethereum chỉ là 80 kb/s. Và với thứ gì đó như Eigenlayer, Ethereum có thể tăng băng thông của nó lên gấp 200 đến 15 mb/s -- một mức tăng lớn. Chủ đề về tính sẵn có của dữ liệu rất quan trọng vì những thứ như
EIP-4844 nhấn mạnh thực tế rằng các nút thắt cổ chai thực thi ít đáng lo ngại hơn nhiều so với trước đây -- đã đến lúc tập trung vào các nút cổ chai về tính khả dụng của dữ liệu. Vì vậy, hãy xem Celestia có thể giúp giải quyết vấn đề này như thế nào.Thông báoCelestia là một lớp đồng thuận và sẵn có dữ liệu mô-đun, gần đây"Thông báo"Họ đã huy động được 55 triệu đô la từ các nhà đầu tư đáng chú ý như Polychain Capital và Bain Capital – khá nhiều trong một thị trường giá xuống. Bằng cách sử dụng một cuộc gọi
Lấy mẫu dữ liệu sẵn có

Dựa trên khái niệm này, Celestia có thể cung cấp cho các chuỗi khối không phân mảnh khả năng phân mảnh thông qua bằng chứng về tính khả dụng của dữ liệu. Tôi biết, tôi đã nói từ đó quá nhiều lần, vì vậy từ giờ trở đi, tôi cũng sẽ gọi Tính khả dụng của dữ liệu là DA.
Celestia sẽ cho phép các L1 hoặc L2 cắm vào hệ thống lấy mẫu DA này và giảm tải nhiệm vụ quản lý DA, làm cho các chuỗi tổng số và L1 hiệu quả hơn và được chuẩn bị tốt hơn để mở rộng quy mô khi số lượng người dùng tiền điện tử tăng lên.Như bạn có thể thấy, lớp DA là một khái niệm giống như L2 hoạt động như một lớp thực thi, tách Ethereum ra khỏi chuỗi nguyên khối của nó và trở nên mô đun hơn. Celestia nổi bật vì nó được xây dựng với SDK Cosmos, làm cho nó tương thích với các chuỗi khối dành riêng cho ứng dụng. Rất có khả năng trong tương lai, Celestia sẽ được tích hợp theo chiều ngang với tất cả các chuỗi khối đang hoạt động, tạo ra một lượng lớn doanh thu từ các giao dịch trên mỗi chuỗi. Âm thanh khá mát mẻ với tôi.Trong ngắn hạn, tôi không nghi ngờ gì về việc Celestia sẽ được sử dụng rộng rãi trong mọi L2 chính, vì có rất ít nhược điểm khi làm như vậy. Celestia thậm chí còn định nghĩa hiện tượng này là tạo ra "
cuộn lên có chủ quyền

", nghĩa là, các L2 chỉ yêu cầu mạng chính Ethereum để thanh toán. Điều này đang dần trở thành hiện thực, vì các L2 đang phát triển thành các cộng đồng và hệ sinh thái riêng biệt, không giống như Ethereum.
Xin lỗi vì đã đi chệch khỏi Fuel, nhưng mô tả lý do tại sao lớp thực thi mô-đun là cần thiết. Nhiên liệu có thể cải thiện khả năng thực hiện tổng số thông qua việc tách rời tính toán và xác minh. Thông thường, trình xác thực tự xử lý cả hai quy trình này -- áp dụng các điều chỉnh trạng thái và xác nhận tính hợp lệ của các điều chỉnh trạng thái -- làm mọi thứ chậm lại. Nhiên liệu hy vọng sẽ tăng tốc mọi thứ.
Như tôi đã nói, việc thêm một lớp thực thi mô-đun không phải là một cuộc tấn công vào tiến bộ công nghệ của L2. Theo tôi, đó là một biểu hiện tích cực. Nghĩ theo cách này.
Nếu L2 tệ, không ai quan tâm đến việc phát triển phần mềm để làm cho chúng hoạt động tốt hơn. Sự phát triển và cuối cùng là phát hành Fuel cho thấy tiềm năng của các L2 sẽ chiến thắng các L1 thay thế và tạo ra trường hợp cho Ethereum mô-đun. Fuel bao gồm ba phần làm cho nó nổi bật: Fuel VM, ngôn ngữ lập trình Sway và xử lý giao dịch song song. Nếu bạn đã xem kỹ Aptos, có lẽ bạn sẽ nhận ra thuật ngữ cuối cùng, vì chúng áp dụng một cơ chế rất giống nhau (nếu không muốn nói là cùng loại) để tăng thông lượng và cải thiện hiệu quả.
L1, L2, sidechains và mọi thứ ở giữa có thể cắm vào khung Fuel, cải thiện hiệu suất và trả lại một phần doanh thu phí cho Fuel như một lời cảm ơn. Fuel có thể đạt được mức tăng cường thực thi này bằng cách trừu tượng hóa "các chức năng thực thi sử dụng nhiều tài nguyên cho các nhà sản xuất khối mạnh mẽ." Như đã đề cập trước đó, đây là sự tách biệt cực kỳ quan trọng giữa tính toán và xác minh. Fuel sử dụng bằng chứng gian lận/hợp lệ để tránh hành vi ác ý, đây là cơ chế chặt chém nổi tiếng và tôi hy vọng bạn đã quen thuộc với nó.
phần mềm trung gian
Nói chung, các lớp mô-đun như Celestia và Fuel nhằm mục đích cải thiện chức năng của các chuỗi khối nguyên khối và thúc đẩy chúng hướng tới một tương lai mô-đun hoàn toàn. Thậm chí tốt hơn, các giao thức này có thể có mã thông báo được phát trực tuyến cho người dùng testnet. Nhưng, tôi cũng chỉ đoán ở đây thôi.

Eigenlayer giới thiệu một khái niệm gọi là "đặt cọc", về cơ bản cải thiện hiệu quả vốn của việc đặt cọc ETH (chẳng hạn như stETH hoặc rETH) bằng cách cho phép người dùng gửi số ETH đã đặt cược này vào hợp đồng Eigenlayer. Eigenlayer có thể sử dụng ETH đã đặt cọc để bảo đảm về cơ bản mọi thứ, cho dù đó là một lời tiên tri, một sidechain hay một cây cầu xuyên chuỗi. Để biết thêm chi tiết, hãy xem Blockworks' đã nói ở trênbài báoVàbài báoVà
Trang web chính thức của Eigenlayer
Đọc thêm.threadMặc dù việc đặt lại ETH nghe có vẻ khó hiểu, nhưng đó không phải là điều bạn nghĩ. ETH đã đặt cọc của bạn xác thực Ethereum, giúp bạn kiếm tiền trong quá trình này. Mặc dù ETH được đặt cọc xác thực Ethereum, nhưng bạn có thể tự do chi tiêu nó ở bất cứ đâu! Nó có tính thanh khoản cao và về cơ bản mọi ứng dụng đều hỗ trợ các công cụ phái sinh được thế chấp bằng chất lỏng của ETH vì nó bắt nguồn sâu xa từ tiền điện tử vào thời điểm này. Nếu bạn còn nghi ngờ, chỉ cần nhìn vào TVL của Lido.
Tóm lại, ETH được đặt lại vào hợp đồng Eigenlayer có thể được sử dụng để đảm bảo hoặc xác minh (không chắc chắn về thuật ngữ chính xác) những gì bạn muốn. Eigenlayer thậm chí còn phát triển giải pháp DA của riêng họ (EigenDA), giải pháp này có thể trở thành sản phẩm phổ biến nhất mà họ cung cấp. Một phần lý do khiến tôi rất hào hứng với Eigenlayer là một ý tưởng nảy ra trong đầu tôi sau khi đọc bài báo về Blockworks, một cuộc nói chuyện nhỏ trước mặt tôi
đề cập ngắn gọn. Cosmos đang triển khai cái gọi là bảo mật chia sẻ, một bản nâng cấp giao thức sẽ giúp Cosmos Lisk bảo mật mạng của họ mà không phải chịu phí cao. Trong một thời gian rất dài (cho đến ngày nay), ATOM hầu như không được sử dụng. Nhưng một khi bảo mật được chia sẻ đi vào hoạt động, ATOM có thể được sử dụng để xác thực chuỗi ứng dụng trong hệ sinh thái IBC đang mở rộng.
Thông qua sức mạnh của Eigenlayer, chúng tôi có thể tăng tốc các sidechain hoặc L1 mới và tất cả những thứ này đều có thêm lợi ích về bảo mật được chia sẻ không giống như cách Ethereum hoạt động. Tôi tin rằng ai đó sẽ xây dựng một lời tiên tri để thách thức Chainlink, được bảo đảm bằng ETH và được xây dựng bằng ngăn xếp Eigenlayer mạnh mẽ. Chúng ta hãy đợi và xem.
những ngày tốt đẹp vẫn chưa đến
Tôi sẽ sử dụng phần này để liệt kê tất cả những gì nó có nghĩa là gì, nhưng tôi nghĩ rằng văn bản trên đã đề cập đến điều đó. Điều tôi muốn nói là tôi rất lạc quan về tương lai của Ethereum và tiềm năng mở khóa mô-đun. Mặc dù các L1 khác có thể tốt hơn trong các nhiệm vụ cụ thể (NFT, GameFi), nhưng tôi nghĩ Ethereum sẽ chiến thắng nhờ khả năng trở thành sát thủ toàn diện của nó.
Tôi không biết liệu mọi quốc gia lớn có chấp nhận Ethereum làm hệ thống thanh toán toàn cầu của họ hay không.
Tôi không biết liệu Ethereum có tăng gấp 100 lần kể từ đây hay không.
Tôi cũng không biết liệu L2 có vượt qua Ethereum và kiếm được ít doanh thu hơn dưới dạng chuỗi nguyên khối so với mạng chính hay không.
Vậy tôi biết gì?
Như hiện tại, hầu hết hoạt động chuỗi khối đều tập trung vào Ethereum và không có đủ dấu hiệu cho thấy bất cứ điều gì khác sẽ xảy ra ngoài tăng trưởng. Tôi không thể hình thành bất kỳ thông tin chi tiết nào về các loại trường hợp sử dụng mà Crypto sẽ có tiếp theo, nhưng tôi có thể nói rằng DeFi là thứ tuyệt vời nhất mà chúng tôi có. Bằng cách giảm chi phí giao dịch L2 và phần thưởng bổ sung của Ethereum là an toàn, nó sẽ giúp nó dễ tiếp cận hơn, điều này sẽ chỉ làm tăng số lượng người dùng từ bỏ các ngân hàng phiền phức đó, bất kể họ sống ở đâu.


