원저자: AppleJ, CryptoJ 연구원
올해 2월 퍼블릭 체인 프로젝트 압토스가 정식 공개된 이후 자체 페이스북 팀 배경으로 시장의 관심을 이어가고 있다.'스타팀 배경 후광'의 축복으로 캐피탈 측은 높은 올리브 가지를 내던졌다. 7월 25일, 압토스는 1억 5천만 달러의 새로운 자금조달을 완료하여 지금까지의 공공 자금조달 총액에 도달했습니다.3억 5천만 달러, 조용한 시장에서 Aptos는 Sui, Linera 및 기타 프로젝트와 협력하여"메타 시스템 레이어1"파도에 대해 토론하십시오.
Aptos는 메인 네트워크가 출시되기 전에 수억 건의 자금 조달 진행과 충분한 시장 관심을 얻었습니다.개발 초기 단계. CryptoJ는 Aptos 프로젝트의 기본 상황, 생태계 개발, 기술 네트워크 진행, 개발 계획 등의 공개 정보를 기반으로 간단한 토론을 진행할 것입니다. 이 기사의 연구 내용은 참고용이며 투자 조언을 구성하지 않습니다.
이 기사의 하이라이트 요약, TL;DR:
첫 번째 부분:앱토스의 기본 포지셔닝부터 앱토스 개발 이후 주요 사건, 타임노드 구축, 메인팀 배경, 공적 자금 조달 상황 등 앱토스의 기본 상황을 소개합니다.
두 번째 부분:DeFi, NFT, 지갑, 인프라 및 Web3와 같은 여러 모듈을 Aptos의 기존 생태 프로젝트와 주요 소셜 미디어 인기도를 분류하기 위한 입구로 사용합니다.
세 번째 부분:Move 언어, 상태 동기화, 인센티브 테스트넷, 병렬 실행 엔진, BFT 합의 프로토콜, 기술 로드맵의 블록체인 코어 스택 등의 측면에서 Aptos의 기존 네트워크 및 기술 진보를 탐색하십시오.
네 번째 부분:메인넷의 실제 출시, 퍼블릭 체인 트랙의 경쟁, 메타 경쟁 네트워크, 네트워크 가치 포착 및 학습 비용을 포함한 다섯 가지 측면에서 Aptos의 향후 발전에 대한 잠재적인 불확실성에 대해 논의하십시오.
보조 제목
1.1 프로젝트에 대한 간략한 설명
Aptos (https://aptoslabs.com/)은 Facebook(이후 Meta로 개명) 스테이블 코인 프로젝트 Diem(이전 Libra)의 전 팀원이 시작한 Layer1 퍼블릭 체인 프로젝트로, 가장 안전하고 확장 가능한 Layer1 블록체인을 구축하는 것이 목표입니다.

Aptos (Ohlone, "The People"을 의미)는 사명과 정신, 즉 그것이 구축 된 이유를 담고 있으며 비전 (https://medium.com/aptoslabs/the-aptos-vision-1028ac56676e)은 숫자 A입니다. 10억 명의 사람들이 보편적이고 공평한 접근성을 창출합니다.탈중앙화 자산의 기회. Web3 스택은 스마트 계약 플랫폼에서 개발자 인프라 및 도구, 지갑 및 분산 응용 프로그램에 이르기까지 방대하고 풍부합니다. 앞으로 몇 년 동안 전체 공간을 개선하기 위해 생태계 플레이어와 파트너십을 형성할 것으로 기대합니다.
Aptos굳게 믿는다보조 제목
1.2 앱토스 개발 연혁
지금까지의 Aptos 개발 이력을 살펴보면 팀원들의 선배들을 언급할 수밖에 없습니다.메타(구 페이스북).
Meta(이전 Facebook)의 스테이블 코인 프로젝트인 Diem이 Silvergate에 인수되었습니다.
2022년 1월 31일구입하다구입하다Meta stablecoin 프로젝트 Diem(구 Libra)의 기술 및 기타 자산은 기존 stablecoin 인프라를 향상시킵니다.
조건에 따라 Silvergate는 준비금을 관리하고 "규제되고 확장성이 뛰어난" 미국 달러 스테이블 코인을 자체 발행하여 연말까지 출시할 예정입니다. Silvergate가 인수한 자산에는 상업 결제 및 국경 간 송금을 용이하게 하는 블록체인 결제 네트워크를 지원하는 관련 인프라 및 운영 도구의 개발, 배포 및 운영이 포함됩니다.
Aptos는 공개적으로 시장에 진입했으며 창립자와 다른 팀원은 모두 Diem 출신입니다.
2022년 2월 24일, Aptos는 "The Genesis of Aptos"(https://medium.com/aptoslabs/the-genesis-of-aptos-ff98d86e9445)라는 블로그 게시물로 시장에 진출했습니다.Mo Shaikh, Aptos의 공동 창립자이자 CEO로 말하는 동안.
Mo Shaikh는 이 블로그 게시물에서 다음과 같이 말합니다."우리는 처음부터 시작하지 않습니다.""우리는 Diem의 최초 제작자, 연구원, 설계자 및 빌더이며 원래 블록체인은 그러한 목적을 위해 구축되었습니다. 세계는 우리가 구축하는 것을 결코 볼 수 없지만 우리의 작업은 끝나지 않았습니다. "
"Aptos는 부분적으로 우리가 지난 3년 동안 개발한 공개 기술을 기반으로 할 것입니다. Aptos는 원래 Diem을 위해 개발된 안전하고 신뢰할 수 있는 언어를 사용합니다.Move. 당시 우리가 생각한 아이디어는 여전히 관련이 있으며 안전하고 확장 가능하며 업그레이드 가능한Web3의 중요한 기반. 분산 및 무허가 액세스에 대한 우리의 계획은 빠르게 진행되고 있으며 공개적으로 개발될 것입니다. "
앱토스, 2억 달러 파이낸싱 완료
2022년 3월 15일, 앱토스 완료2억 달러a16z, Multicoin Capital, Katie Haun, ParaFi Capital, IRONGREY, Hashed, Variant, Tiger Global, BlockTower, FTX Ventures, 이번 투자에는 팍소스, 코인베이스벤처스 등이 참여했다.
CoinDesk(https://www.coindesk.com/business/2022/05/31/paypal-ventures-invested-in-team-reviving-diem-blockchain/)에 따르면 위에서 발표한 참여 기관 외에도결제 거인 페이팔5월 31일 자사의 벤처 캐피털 부문인 PayPal Ventures가 Aptos의 미화 2억 달러 자금 조달 파트너임을 확인했습니다.참가자 중 한 명, 이 투자는 PayPal Ventures의 것입니다.최초의 레이어 1 퍼블릭 체인프로젝트.
Binance Labs, Aptos에 대한 전략적 투자 발표
2022년 3월 28일, 바이낸스 랩스에 대한 전략적 투자 발표 퍼블릭 체인 프로젝트 Aptos 개발 팀인 Aptos Labs는 개발, 코드 검토, 인프라 구축 및 해커톤에 대해 Aptos와 긴밀히 협력할 것입니다. 그러나 이번 펀딩의 구체적인 라운드와 금액은 아직 공개되지 않았다.
Aptos, 인센티브화 테스트넷 출시
2022년 5월 14일Aptos는 공식적으로 (https://medium.com/aptoslabs/announcing-the-aptos-grant-program-7654b92e22a1) 인센티브화된 테스트넷을 시작했으며 참여 사용자는 유효한 Discord 또는 GitHub 계정으로 인증하고 검증자를 배포하여 테스트넷에 가입해야 합니다. 등록은 베이징 시간으로 2022년 5월 20일 5시에 마감되며 테스트 초대장은 베이징 시간으로 5월 24일 3시에 발급됩니다.
Aptos, 생태계 보조금 프로그램 출시
2022년 6월 29일Aptos는 Aptos 생태계 개발을 가속화하기 위해 팀, 개인 및 제작자에게 자금을 제공하는 생태계 보조금 프로그램(https://medium.com/aptoslabs/announcing-the-aptos-grant-program-7654b92e22a1)을 발표했습니다. 자금 범주에는 개발자 도구, SDK, 라이브러리, 문서, 가이드 및 자습서, 개발, 거버넌스, DeFi 및 NFT를 위한 도구 및 프레임워크, 핵심 프로토콜 기여: 토큰 표준, 라이브러리, 프로토콜 업그레이드 등, 오픈 소스 및 공개가 포함됩니다. 제품, 교육 이니셔티브, 응용 프로그램. 보조금은 미국 달러로 분배될 것이며 향후 모든 당사자를 위한 장기적인 생태계 성장을 장려하기 위해 토큰을 분배할 수 있는 옵션이 있다고 Aptos는 말했습니다.
Aptos Incentivized Testnet 2 등록 오픈
2022년 7월 1일Aptos는 Incentivized Testnet 2가 등록을 위해 열릴 것이라고 발표했습니다(https://medium.com/aptoslabs/welcome-to-aptos-incentivized-testnet-2-af26e2fd69a7). 7월 11일. 테스트넷은 7월 12일부터 7월 22일까지 진행됩니다. 테스트 대상 참가자는 알림을 받은 후 24시간 이내에 테스트넷에 참여해야 합니다.
앱토스 팀은 선정된 참가자들에게 충분한 테스트 코인을 에어드랍할 예정이며, 테스트를 완료한 참가자에게는 500 코인을 지급합니다.앱토스 토큰 보상. Aptos 베타 보상 토큰은 미국 이외 국가에서만 사용할 수 있습니다.1년 락업 기간。
앱토스, 1억5000만 달러 규모의 신규 자금조달 완료
2022년 7월 25일앱토스(https://medium.com/aptoslabs/entering-the-next-phase-of-the-aptos-journey-with-added-funding-and-new-partners-d4daa03dd17c) 완료 발표1억 5천만 달러새로운 자금 조달 라운드는 FTX Ventures 및 Jump Crypto가 주도했으며 Griffin Gaming Partners, Franklin Templeton, Circle Ventures 및 Superscrypt, a16z crypto 및 Multicoin Capital을 포함한 다른 투자자들과 함께했습니다.
메인 네트워크는 가을에 출시될 예정입니다.
앱토스는 지난 6월 말 공식 블로그(https://medium.com/aptoslabs/announcing-the-aptos-grant-program-7654b92e22a1)를 통해 폰템네트워크, 마칼리나오 형제, 뉴트리오스, 페이매직, 마션다오, 솔라이즈, 다른 팀은 9월 말에 Aptos 메인넷 출시를 준비하기 위해 코드를 작성하고 있습니다.
다만 지난 8월 1일 공식 블로그(https://medium.com/aptoslabs/aptos-incentivized-testnet-2-highlights-and-updates-ee478eace33c) 업데이트에서 Aptos Incentivized Testnet 진행 상황에 대해 지적했습니다. 2 그럴 것으로 예상된다메인넷은 가을에 출시될 예정입니다.메인넷이 온라인 상태가 되면 온라인 상태가 됩니다.Testnet 4의 겨울 출시. 동시에 인센티브 테스트 네트워크 2의 진행에 대한 공식 업데이트는 완료된 테스트 네트워크 2에서 전 세계 44개국 110개 도시에 배포된 총 225개의 노드가 테스트에 참여했다고 지적했습니다. Aptos는 특정 조건을 충족하는 Incentivized Testnet 2 참가자에게 Aptos 토큰을 수여합니다.
다른 업데이트의 주요 시간 노드는 다음과 같습니다.
AIT3 등록 - 8월 19일
코드 프리즈 - 8월 25일
AIT3 출시 - 8월 30일
AIT3 종료 - 9월 9일
메인넷 출시 - 가을
보조 제목

1.3 팀 배경
많은 주요 Aptos 팀 구성원은Meta예를 들어, Aptos의 공동 설립자이자 CTO인 Avery Ching과 Mo Shaikh는 둘 다 이전에Diem과 Novi의 메인 빌더.

또한 개발팀의 Alden Hu와 같은 개발자 및 연구원 대부분이 Diem 및 Novi 개발에 참여했습니다. Aptos 팀원은 대규모 개발 및 배포에 대한 풍부한 경험을 가지고 있으며 친숙한 Move 언어를 계속 사용하여 Aptos 기본 코드의 안정성과 보안을 어느 정도 확장하고 향상시키는 데 도움이 됩니다.
또한 Alden Hu, Alin Tomescu, David Wolinsky 등이 있습니다.박사, 연구원, 엔지니어, 디자이너 및 전략가다른 팀원들로 구성되어 있습니다. 현재 팀원 수는 대략60명그 수는 계속 늘어나고 있으며 CryptoJ는 LinkedIn 및 기타 공개 정보를 기반으로 일부 팀원의 프로필을 다음과 같이 구성합니다.
Mo Shaikh - 설립자 겸 CEO
Mo Shaikh,이미지 설명

Mo Shaikh, 출처: 링크드인
Avery Ching ——설립자 겸 CTO
Avery Ching,이미지 설명

에이버리 칭, 출처: 링크드인
Josh Lind - 창립 엔지니어
Josh Lind,이미지 설명

Josh Lind, 출처: LinkedIn
Alin Tomescu - 연구원
Alin Tomescu,이미지 설명

Alin Tomescu, 출처: LinkedIn
David Wolinsky - 소프트웨어 엔지니어
David Wolinsky,이미지 설명

David Wolinsky, 출처: LinkedIn
Alden Hu - 소프트웨어 엔지니어
Alden Hu,이미지 설명

Alden Hu, 출처: LinkedIn
Rati Gelashvili - 연구원
Rati Gelashvili,이미지 설명

보조 제목
1.4 자금 조달 상황
2022년 7월 27일 기준으로 Aptos는 총3억 5천만 달러 자금 조달, 그 중 a16z(Andreessen Horowitz), FTX Ventures 및 Multicoin Capital이 지금까지 모두 참여했습니다.두 번의 자금 조달。

보조 제목
2.1 생태학적 발전
Aptos의 블로그 게시물(https://medium.com/aptoslabs/announcing-the-aptos-grant-program-7654b92e22a1)에 따르면, 그것의 생태계는 현재100개 항목하부 구조하부 구조건설이 주요 초점이며 응용 프로그램 배포 시나리오는 대부분 지갑, DEX 및 대출 계약과 같은 제품입니다. 그러나 현재 시장의 공개 정보로 볼 때 대부분의 Aptos 생태 프로젝트는 여전히 지속적으로 개발되고 있습니다.비교적 초기 단계텍스트

DeFi
Econia
Econia는 Aptos 퍼블릭 체인에 구축된 초병렬 블록체인입니다.온체인 주문서, 보다 구체적으로 Econia는 주식 시장과 같은 금융 기관에서 사용하는 기본 금융 상품 인 CLOB (central limit order book)이지만 NYSE 또는 NASDAQ과 달리 Econia는 오픈 소스이며 암호 해독 중앙 집중식입니다.
Econia는 현재 개발 중이며 V1 버전은 온체인 거래를 위한 핵심 혁신인 Econia Atomic Matching Engine을 도입하여 거래 중 시장 주문 결제의 최종성을 가능하게 합니다.
관련 링크: https://www.econialabs.com/
https://twitter.com/EconiaLabs
NjordFinance
NjordFinance는 Aptos에 있습니다.대출 계약서, 수익 창출 보안 및 다각화 전략을 잠금 해제합니다.
관련 링크: https://twitter.com/NjordFinance
Pontem Network
Pontem은 블록체인을 통해 글로벌 금융 통합을 가능하게 하는 제품 개발 스튜디오입니다. Pontem은 Aptos와 협력하여 기본 DAPP 및 개발 도구, EVM, AMM 등과 같은 기타 인프라를 구축합니다. Pontem 팀은 Polkadot, Cosmos, Avalanche 등과 같은 다른 퍼블릭 체인에 쉽게 배포할 수 있는 Diem-Move 포크 가상 머신을 개발했습니다. 또한 Pontem은 Solidity 또는 Vyper 코드 기반을 사용하여 쉽게 배포할 수 있도록 Move VM을 EVM과 같은 기존 가상 머신과 호환되도록 합니다.
Pontem 팀은 Aptos 체인에서 최초의 AMM 기반 메커니즘을 개발했습니다.DEX—Liquidswap 및 지갑 MultiMask.
관련 링크: https://pontem.network/
Zaptos
Zaptos는 Aptos 체인에 구축된 비수탁형 액체 스테이킹 프로토콜입니다. 사용자는 자산을 Zaptos에 예치하고 Aptos 체인 또는 다른 Dapps에 구축된 DeFi 프로토콜에서 사용할 수 있는 IOU 파생 상품을 받을 수 있습니다. Zaptos의 비전은 네트워크 분산화를 높이고 스테이커의 고정 자산을 온체인에서 생산적으로 만드는 것입니다. Zaptos의 목표는 네트워크의 검열 저항을 높이기 위해 여러 검증자에게 APTOS를 배포하면서 zAPTOS를 통해 스테이킹된 APTOS 토큰을 유동화하는 것입니다.
관련 링크: https://twitter.com/ZaptosFinance
Thala Labs
Move 언어를 사용하여 구축된 효율적인 스테이블 코인 프로젝트입니다.
관련 링크: https://twitter.com/ThalaLabs
Aries Markets
Aptos에 구축된 탈중앙화 마진 거래 플랫폼입니다.
관련 링크: https://twitter.com/AriesMarkets
EMPO
EMPO는 Aptos에 구축된 DEX입니다.
관련 링크: https://twitter.com/Empo_Fi
Laminar
Laminar는 Aptos에 구축된 완전히 분산된 DEX입니다.
관련 링크: https://laminar.markets/
Vial
Vial은 사용자가 Aptos 체인에서 자산을 빌리고 빌려줄 수 있는 공동 금리 프로토콜입니다. 대출금리는 자본풀 가동률(공급자산 대비 대출자산의 비율)에 따라 알고리즘적으로 결정됩니다. Vial은 공식 웹 사이트에서 테스트넷을 공개했으며 사용자는 경험 테스트를 위해 지갑을 연결하여 테스트 코인을 청구할 수 있습니다.
관련 링크: https://www.vial.fi/
ultima
ultima는 Aptos에 구축된 유동성 프로토콜입니다.
관련 링크: https://twitter.com/ultimaprotocol
seam.aptos
Celo 및 Aptos를 기반으로 구축된 안정적인 코인 수익 플랫폼입니다.
관련 링크: https://www.seam.money/app
Hanson
Aptos에 구축된 AMM 기반 DEX.
텍스트
NFT
Topaz
Topaz는 Aptos 체인의 NFT 마켓플레이스로, NFT를 생성, 탐색 및 거래할 수 있습니다.
관련 링크: https://www.topaz.so/
Aptos Egg with Witch
앱토스 메인넷 런칭 10일 후 5,616개의 NFT를 런칭할 예정이며, NFT 소진 후 파괴 시스템을 통해 새로운 마법 생명체가 생성될 예정입니다.
지갑
지갑
Martian
Martian 지갑은 디지털 자산을 관리하고 Aptos 체인의 Dapp에 액세스하는 데 사용할 수 있으며 Aptos 개발 네트워크에서 NFT 발행을 지원합니다. 마션 월렛은 현재 크롬 익스텐션 버전을 제공하고 있으며, 곧 IOS 버전도 제공할 예정입니다.
관련 링크: https://martianwallet.xyz/
Fewcha
Fewcha는 Aptos 체인의 비수탁형 지갑이며 그 기능에는 토큰 상장 및 거래 지원, NFT 발행 및 전송이 포함됩니다. 현재 크롬 브라우저의 플러그인 버전이 출시되었으며, 프로젝트는 2022년 4분기에 ios 및 Android 버전의 모바일 Dapp을 출시할 계획입니다.
관련 링크: https://fewcha.app/
Hive
Aptos 체인의 모바일 다중 서명 지갑.
하부 구조
하부 구조
Hippo Labs
Hippo Labs는 Aptos 체인의 집계 계층으로, Aptos 생태계 개발자에게 컴파일러, SDK 및 프레임워크 수준 도구를 제공하여 생산성을 크게 향상시킵니다. 좀 더 적절하게 말하자면, Hippo는 사용자가 여러 지수 및 통화 시장에서 최고의 가격 및 대출 금리에 직접 액세스할 수 있는 사용자 친화적인 프런트 엔드를 활용하는 집계 메커니즘으로 설명됩니다.
Hippo는 현재 트랜잭션 애그리게이터, 오픈 소스 스왑 프로토콜(일정한 제품 교환, 안정적인 곡선 교환, 조각별 일정한 제품 교환 포함), Move to Typescript Transpiler, 트랜잭션 시뮬레이션 API, Aptos-wallet-adapter 및 기타 기능과 구성 요소를 개발 및 구축하고 있습니다.
관련 링크: https://hippo.space/
https://medium.com/@hippolabs/introducing-hippo-the-aptos-aggregation-layer-caefc1a7fc2d
Nutrios
Aptos의 개인 정보 보호 프로젝트인 Nutrios는 아직 초기 개발 단계에 있습니다.
관련 링크: https://www.nutrios.co/
Aptosphere
Aptosphere는 Aptos의 온체인 활동을 실시간으로 인덱싱하여 개발자에게 빠르고 친숙한 API 인터페이스를 제공합니다.
텍스트
Web3
names.aptos
Aptos 체인의 도메인 이름 서비스 공급자(ANS, Aptos Name Service)인 ANS는 이름을 Aptos 주소에 매핑하는 스마트 계약입니다. names.aptos에서 이름을 신청하는 사용자는 특별한 NFT를 받게 되며, 이는 사용자에게 이름의 주소를 편집할 수 있는 유일한 권한을 부여합니다. 이 NFT는 구성 가능하며 필요에 따라 구매, 판매 및 거래할 수 있습니다.
관련 링크: https://www.aptosnames.com/
위의 항목 외에도,Solana 및 기타 생태 프로젝트그리고 개발자들도 Aptos 생태계에 합류하여 Sabre, Wormhole, Solrise, Dialect, Notifi, Switchboard, Paymagic 및 기타 프로젝트와 같은 개발 및 구축에 참여했습니다.
보조 제목
2.2 Aptos 소셜 미디어 인기도

보조 제목

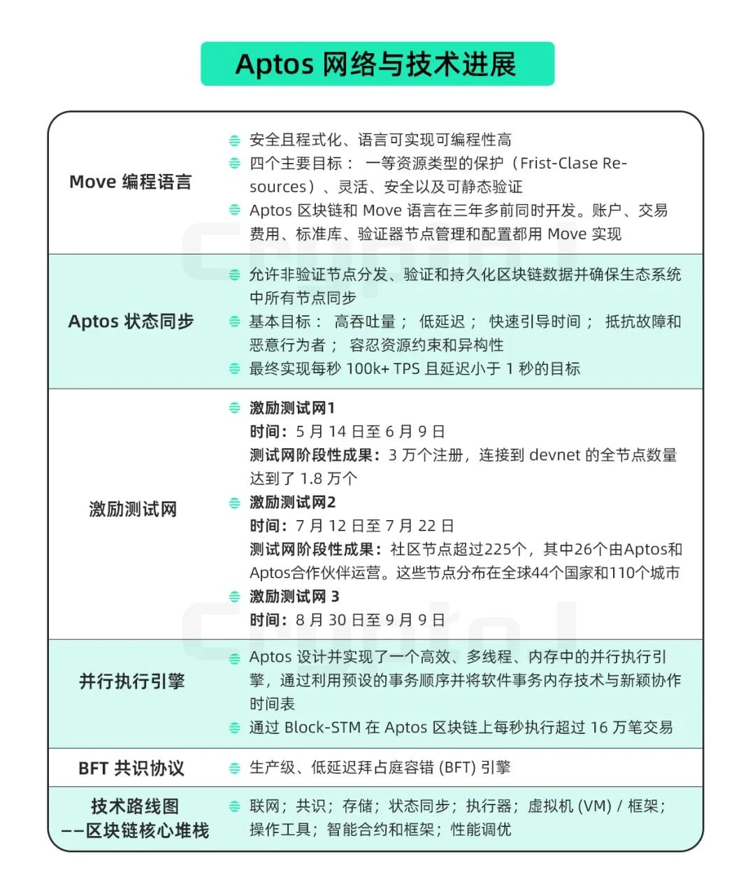
3.1 언어 이동
무브는원래 페이스북에서회사에서 개발 및 설계한 스마트 계약 언어입니다.Move(https://diem.github.io/move/introduction.html)는 안전하고 샌드박스가 있으며 정식으로 검증된 프로그래밍을 위한 차세대 언어입니다. 첫 번째 사용 사례는 다음과 같습니다.디엠 블록체인, Move는 구현을 제공합니다베이스. Move를 사용하면 개발자는 자산에 대한 공격으로부터 보안 및 보호를 제공하면서 자산을 유연하게 관리 및 전송하는 프로그램을 작성할 수 있습니다. 그러나 Move는 블록체인 환경 외부의 사용 사례도 염두에 두고 개발되었습니다.
3.1.1 Aptos 블록체인과 Move 언어는 3년 이상 전에 동시에 개발되었습니다.
Move는 Rust(https://www.rust-lang.org/)에서 영감을 받아 통화와 같은 디지털 자산의 명시적 표현으로 이동(따라서 이름) 의미 체계가 있는 리소스 유형을 사용합니다.
Move 언어는 안전한 리소스 관리 및 블록체인에서 검증 가능한 실행을 위해 설계되었습니다. 트랜잭션의 실행은결정적, 폐쇄형 및 계량형. 결정성과 폐쇄는 트랜잭션 실행의 출력이 완전히 완료되었음을 의미합니다.예측할 수 있다, 트랜잭션 및 현재 원장 상태에 포함된 정보만 기반으로 합니다. 계량은 트랜잭션 실행 수준에 대한 서비스 거부 공격의 예입니다.중요한 방어。
Move 유효성 검사기는 연속 통합 테스트의 일부로 실행하기에 충분히 빠른 표현 사양 언어를 통해 Move 모듈의 속성을 공식적으로 확인할 수 있습니다. 선형 유형에서 영감을 얻은 리소스 이동은 리소스가 보존되고 복사되거나 우발적으로 파괴되지 않도록 정적으로 보장합니다.잠재적인 공격 클래스를 피합니다.
Aptos 창립자이자 CTO인 Avery Ching(https://medium.com/aptoslabs/the-aptos-vision-1028ac56676e)에 따르면 "Aptos 블록체인과 Move 언어는 3년 전에 동시에 개발되었습니다.계정, 거래 수수료, 표준 라이브러리, 유효성 검사기 노드 관리 및 구성은 모두 Move로 구현됩니다. 우리는 Move의 보안을 사랑하며 이를 중심으로 광범위한 생태계를 구축하는 데 도움을 주게 되어 기쁩니다. "
3.1.2 Move 언어의 네 가지 주요 목표
Move 언어의 디자인은 프로그래밍 언어의 관점에서 해결하려고 합니다.디지털 자산 보호. 이동 언어가 고정됨네 가지 주요 목표: 일급 리소스 보호(Frist-Class Resources), 유연하고 안전하며 정적으로 검증 가능합니다.
Move 언어(https://diem-developers-components.netlify.app/papers/diem-move-a-language-with-programmable-resources/2020-05-26.pdf)는 "첫번째 교시리소스 유형 보호(Frist Class Resources)", 간단히 말해서, First Class Resource Type은 first a입니다.변수 유형복사할 수 없습니다
복사할 수 없습니다
암묵적으로 파괴될 수 없다
다른 프로그램 주소에서만 "이동"할 수 있습니다.
유연한 디자인,Move 바이트코드를 직접 실행하거나 다른 게시된 모듈 코드를 호출할 수 있고, 한 트랜잭션에서 여러 프로그램을 호출할 수 있으며, 한 트랜잭션에서 여러 사람에게 돈을 이체하도록 유연하게 구현할 수 있습니다.
안전하고 검증 가능한 설계,이미지 설명

보조 제목
3.2 앱토스 상태 동기화
상태 동기화상태 동기화이 주제에 대해 Aptos 블록체인은 광범위한 신기술을 활용하여 분산형 네트워크에서 높은 처리량, 낮은 대기 시간 상태 동기화를 보장합니다. Aptos에서 피어 노드는 1초 미만의 대기 시간으로 10k TPS 이상을 확인하고 동기화할 수 있습니다.Aptos는 이미 100k+ TPS를 향해 나아가고 있습니다.
3.2.1 상태 동기화란?
이미지 설명

앱토스 생태계(개요)
3.2.2 상태 동기화의 중요성
상태 동기화는 블록체인을 평가할 때 거의 언급되지 않지만 상태 동기화는 블록체인 성능, 보안 및 사용자 경험에 상당한 영향을 미칩니다. 다음을 고려하세요:
완료 시간 및 사용자 경험
합의와의 관계
탈중앙화에 미치는 영향
데이터 정확성
3.2.3 상태 동기화의 목표
일반 모델이 준비되면 이제 상태 동기화에 대한 몇 가지 기본 목표를 정의할 수 있습니다.
높은 처리량
낮은 대기 시간
빠른 부팅 시간
결함 및 악의적인 행위자에 대한 내성
보조 제목
3.3 인센티브화된 테스트넷
Aptos는 지금까지 두 차례의 인센티브 테스트넷을 수행했으며 AIT-1의 목표는 Aptos 커뮤니티가 통합하여 분산형 네트워크를 배포하고 유지할 수 있음을 증명하는 것입니다. AIT-2를 통해 신뢰할 수 있는 노드 운영자가 되기 위한 준비를 시작하고 스테이킹 및 노드 평판 프레임워크를 테스트하십시오.

AT1(인센티브 테스트넷 1): 탈중앙화 런칭
5월 14일 시작 시간
5월 24일에 보낸 초대장
참가자 수: 100
성공 기준
– 성공적으로 노드를 시작하고 24시간 이내에 활동성 검사를 통과했습니다.
– 가용성 95% 이상
보상(비미국 참가자만 해당): 성공적인 참가자당 500 Aptos 토큰
주요 결과
– IT1이 시작되기 전에 등록 및 추적 웹 사이트를 사용할 수 있습니다.
– 초기에는 100개의 검증인으로 제한됨(다음 단계에서 확장 예정)
표적
표적
– GitHub/Genesis 도구를 사용하여 분산 네트워크 실행
– Aptos가 측정한 테스트넷 완료는 온라인 상태를 유지하고 참여합니다.
AIT2: 스테이킹
출시일: 7월 1일
테스트넷 종료 날짜: 7월 22일
주요 결과
– 테스트 코인 지원 스테이킹 및 스테이킹 보상
– 분산 수도꼭지 지원
– 가스 일정 업데이트(예: 트랜잭션 비용을 예측할 수 있도록 트랜잭션의 각 작업 비용 개선 및 문서화)
폐쇄형 테스트넷 2에는 225개 이상의 커뮤니티 노드가 있었고 그 중 26개는 Aptos 및 Aptos 파트너가 운영했습니다. 이 노드는 전 세계 44개국 110개 도시에 있습니다.
보상은 다음과 같습니다.
– 전체 보상: 모든 공식 조건을 충족하는 500 Aptos Token
– 부분 보상: 활동 및 참여 및 기타 기준 측면에서 최소 50%를 달성할 수 있는 사람에게 300 Aptos 토큰
– 보상: 다음 각 기준에 대해 200 Aptos 토큰:
상위 10% 및 최소 한 번 업그레이드
위의 모든 요구 사항을 충족하면서 원격 위치에 노드를 유지하는 운영자. 탈중앙화된 노드 분포가 성능에 미치는 영향에 대한 미묘한 차이를 더 잘 이해하는 데 도움이 되기 때문입니다.
주요 문제를 식별하고 상당한 기여를 하는 데 탁월한 역할을 수행한 운영자
참고: 규제 고려 사항으로 인해 Aptos 토큰은 미국 이외의 참가자만 사용할 수 있습니다. 인센티브 테스트넷과 관련된 모든 보상은 메인넷의 성공적인 출시 이후에만 제공되며 제공되는 모든 토큰은 최소 1년의 락업 기간이 있습니다.
AIT3: 거버넌스 및 에스컬레이션
예상 참가자 수: 1000
성공 기준 – 성공적으로 노드를 시작하고 노드 시작 시간 12시간 이내에 활성 검사 통과 – 가용성 97% 이상 – 표준 네트워크 업그레이드에 성공적으로 참여, 2일 응답 시간 – 핫픽스 네트워크 업그레이드에 성공적으로 참여, 12시간 응답 시간 – 이내 컨센서스 참가자의 처음 75%(컨센서스 투표)
보상(비미국 참가자만 해당): – 처음 3개의 투표 노드에 대해 5000, 2500 및 1000 Aptos 토큰 – 각 성공적인 참가자에 대해 500 Aptos 토큰
AIT3 등록 - 8월 19일
AIT3 출시 - 8월 30일
AIT3 종료 - 9월 9일
AIT4: 동적 유효성 검사기 토폴로지
예상 참가자 수: 1000명 이상
성공 기준 – 노드가 성공적으로 시작되었고 노드 시작 시간 12시간 이내에 활성 확인이 통과되었습니다. 나머지 기준은 아직 결정 중입니다.
보조 제목
3.4 병렬 실행 엔진
병렬 실행 엔진병렬 실행 엔진, 미리 설정된 트랜잭션 순서를 활용하고 소프트웨어 트랜잭션 메모리 기술을 새로운 협업 일정과 결합합니다.
Aptos는 동시성을 위해 Rayon, Dashmap 및 ArcSwap 크레이트에 의존하여 오픈 소스 코드 베이스에서 Block-STM을 구현했습니다. 이 시스템은 사소하지 않은 P2P 이동 트랜잭션(8회 읽기 및 5회 쓰기)을 사용하여 평가되었습니다.
아래 그림에서 Aptos는 Block-STM과 블록의 순차적 실행을 비교합니다.각 블록에는 10,000개의 트랜잭션이 포함됩니다.이미지 설명

보조 제목
3.5 BFT 합의 프로토콜
Aptos 팀은 생산 등급의 저지연 BFT(Byzantine Fault Tolerant) 엔진을 개발했습니다. 지난 3년 동안 협약이 이행되었습니다.네 번째 반복(https://github.com/diem/diem/blob/main/developers.diem.com/static/papers/diem-consensus-state-machine-replication-in-the-diem-blockchain/2021-08-17 .pdf) (최첨단 HotStuff 파생물). 이 기간 동안 합의 프로토콜은 다양한 운영자와 제로 다운타임이 있는 프라이빗 메인넷 환경에서 업그레이드되었습니다.
BFT 프로토콜에 대한 Aptos의 지원첫 번째 구현(https://github.com/aptos-labs/aptos-core/blob/main/developer-docs-site/static/papers/aptos-consensus-state-machine-replication-in-the-aptos-blockchain/2019 -06-28.pdf) 시간 제한을 사용하여 증가된 시간 제한을 기다리는 것보다 훨씬 빠르게 유효성 검사기를 동기화하는 활성 페이서를 추가했습니다. 프로토콜에 대한 최근 개선 사항을 통해 블록은 최소 2번의 네트워크 왕복으로 제출될 수 있으므로 1초 미만의 완결성이 일반적으로 발생합니다.
압토스 노벨티평판 시스템보조 제목
3.6 기술 로드맵 - 블록체인 코어 스택
GitHub 저장소(https://github.com/aptos-labs/aptos-core)를 통한 Aptos 커뮤니티(https://wiki.aptos.movemove.org/gai-lan/ji-shu-lu-xian-tu)에 따르면 ) 에서 문제를 추적하기 위한 기술 로드맵은 다음과 같습니다.
네트워킹
전체 노드의 온체인 검색 - 더 이상 광고하지 않음
업스트림, 다운스트림 및 피어 간 구별과 같은 개선된 네트워크 토폴로지
검증자를 위한 DDoS 완화 및 평가 - 다운스트림 전체 노드 및 검증자의 공격
네트워크 스택에서 불필요한 경합을 줄이기 위한 인라인 상태 검사
의견 일치
동적 유효성 검사기 세트, 소위원회
레거시 합의 코드 제거
복제 오버헤드를 최소화하기 위해 참조 모델을 통한 심층적인 보안 규칙 통합
환경 변수 또는 구성 매개변수를 통한 쿼리 키
저장
저장
세분화된 스토리지 - 현재 모델은 Blob 스토리지를 활용하여 기본 테이블 확장을 포함하여 단일 계정의 최대 스토리지 용량을 제한합니다.
CRSN(Collision Resistant Sequence Number) - 순차 필드 대신 적격 시퀀스 번호 창 사용
스토리지 경제학, 반국가 폭발. 가스 및 주 퇴거
상태 동기화
상태 동기화
트랜잭션 대신 최신 상태 및 상태 출력 델타를 사용하여 동기화
AWS S3 버킷과 같은 엔드포인트용 백업 및 복구 어댑터
합의와 상태 동기화 간의 합의(유효성 검사자 세트 또는 팔로워)에서 인텔리전스, 성능 인식 및 역할
메모리 풀
동일한 계정 트랜잭션에 대한 병렬 지원을 포함하여 향상된 트랜잭션 직렬화 및 고정성
브로드캐스팅 트랜잭션에서 유효성 검사기를 제거하거나 제한합니다.
액추에이터
트랜잭션의 병렬 실행 가능
트랜잭션에서 블록으로 머클 트리 업데이트 세분성 감소
실행 정확성 신뢰 컴퓨팅 기반 제거
가상 머신(VM) / 프레임워크
모듈의 가변성에 대한 엄격한 시행(예: 버전을 일시적으로 동결하고 이를 활성화하기 위해 개방형 거버넌스 유지)
비핵심 프레임워크 모듈의 오류 유형 또는 풍부한 오류
실제 사용량에 매핑되는 최신 가스 일정표
충돌 방지 시퀀스 번호라고도 하는 단일 계정에 대한 "비순차적" 트랜잭션 실행을 허용하는 병렬화 가능한 시퀀스 번호를 지원합니다.
운영 도구
유효성 검사기 및 전체 노드 생성 및 등록
키 및 주소 순환
상태 동기화를 통한 협업 백업 및 복구
딥 헬스 체커
관리 노드 정보 검색 및 인쇄
노드에 대한 온체인 정보 검색 및 인쇄
전체 노드/검증자 배포를 검증합니다(예: 독립 실행형 테스트넷 실행).
스마트 계약 및 프레임워크
지분 증명, 위임 및 보상
거버넌스/DAO 업그레이드 프레임워크가 루트 계정을 대체합니다.
DeFi 또는 Exchange 앱
성능 튜닝
perf를 사용하여 낭비를 평가하고 유효성 검사기와 전체 노드 간에 중요한 변경 사항을 적용합니다.
경합을 줄이기 위해 Tokio 집행자를 통합
4. 향후 개발에 대한 잠재적 불확실성 요인
머리 위의 '별 후광', 주류 선도 기관이 선호하는 앱토스는 두 차례의 인센티브 테스트넷을 거쳐 이미 베일을 벗었지만 공개할 수 있는 기술, 프로젝트, 백서 및 기타 정보와 실제 구현 상황은 아직 지켜봐야 합니다. 체인의 향후 개발에는 여전히 몇 가지 잠재력이 있습니다.보조 제목。

4.1 메인 네트워크의 실제 상륙
물론 Aptos는 두 차례의 인센티브 테스트넷에서 노드 패닉, 상태 동기화 차단, 높은 트래픽 및 기타 문제와 같은 특정 문제를 불가피하게 노출할 것입니다.문제가 빨리 발견될수록 공식이 문제를 해결하기가 더 쉽습니다. 최대한 빨리.
공식 로드맵에 따르면 Aptos Incentive Testnet에는 다음과 같은 4개의 라운드가 있습니다.
AIT1: 탈중앙화 스타트업
AIT2: 스테이킹
AIT3: 거버넌스 및 에스컬레이션
AIT4: 동적 유효성 검사기 토폴로지
하지만 두 차례의 테스트넷과미래의 메인 네트워크 환경여전히 차이점이 있습니다.테스트 노드, 사람 수 및 구성의 조정으로 인해 핵심 기능의 보안이 보장될 수 있지만 여전히 메인 네트워크의 후속 실행 후 가능한 문제를 배제하지 않습니다.
보조 제목
4.2 퍼블릭 체인 트랙에서의 경쟁
퍼블릭 체인 트랙은 항상 가장 도전적이고 가치를 전달하는 최고의 장소였습니다 DeFi, NFT 및 Web3와 같은 애플리케이션의 급속한 폭발로 인해 퍼블릭 체인의 내러티브 및 개념적 측면이 시장의 주요 관심사입니다. 포인트는 물론,퍼블릭 체인 트랙경쟁은 결코 멈추지 않습니다.
BSC, Solana, Avalanche, Fantom, Near, Avalanche, Terra에 이르기까지 퍼블릭 체인 트랙 개발의 붕괴는 2차 시장 가격에서 좋은 답을 제시했을 뿐만 아니라 붐을 일으켰습니다. 생태계 개발로 인해 신흥 퍼블릭 체인이 약간 급증했습니다.
하지만 TVL이 100억 달러가 넘는 퍼블릭 체인 중에서 현재 솔라나만이 이더리움과 호환되지 않고 있습니다. Vance Spencer와 다른 사람들은 "Aptos가 solana가 하지 않은 일을 했습니까?"라고 트윗했습니다.
Solana의 급속한 폭발은 흥미롭지만 충분히 빠른 속도와 성능도 좋은 사용자 경험을 제공하지만 중앙 집중화 문제는 일부 개발자의 신뢰를 얻기 어려운 것으로 보입니다.탈중앙화, 충분히 안전하고 고성능 유지보조 제목

4.3 메타는 같은 종류의 경쟁 네트워크입니다.
Aptos와 같은 메타 시스템에 속하는 퍼블릭 체인 프로젝트도 있습니다.수이와 리네라, 3개의 퍼블릭 체인의 설립자는 모두 Meta 출신이며 팀 구성원은 Diem과 암호화된 지갑 Novi였습니다.메인 크리에이터와 코어 개발자, a16z가 투자에 참여했습니다.
Aptos와 유사하게 Sui도 Libra의 Move 개발 언어를 계속 사용하지만 Sui는 원래 버전(Core Move, https://docs.sui.io/learn/sui-move-diffs)에서 일부 개선 사항을 적용했습니다.
정보원에 따르면(https://www.theinformation.com/articles/startup-founded-by-former-meta-crypto-execs-seeks-2-billion-valuation?utm_source=organic&utm_content=headline&utm_medium=awarenessbar&utm_campaign=AB_post), Sui 개발팀 Mysten Labs에서 모집합니다.20억 달러 가치의 시리즈 B 펀딩에서 최소 2억 달러 조달, 이번 자금 조달 라운드는 FTX Ventures가 주도할 것이며 투자자들은 최소 1억 4천만 달러의 자금을 제공하기로 약속했습니다. Mysten Labs는 이전에a16z가 이끄는 Series A 파이낸싱 3,600만 달러, Coinbase Ventures, NFX, Slow Ventures, Scribble Ventures, Samsung NEXT, Lux Capital 등이 투자에 참여했다.
존재하다
존재하다네트워크 진행한편, 수이는 현재 영업 중이다.인센티브 테스트넷 등록, 유효성 검사기, 개발자 및 Sui 애호가는 참여를 신청할 수 있습니다. Sui 재단은 참여하는 각 테스트넷 "웨이브"에 대해 검증자에게 2000 SUI를 보상하고 Sui 메인넷에 계속 참여하는 최고의 성과 검증자에게 Sui 토큰 공급의 최대 10%를 약속할 것입니다. SUI 토큰 보상은 Sui 프로토콜 메인넷이 출시된 후에만 제공되며 1년의 락업 기간이 있습니다.
또한 현재 공개된프로젝트 정보, 백서 버전(https://github.com/MystenLabs/sui/blob/main/doc/paper/sui.pdf), Sui는 네트워크, 기술 및 토큰 가치 캡처에 대해 더 자세히 설명했습니다.
또 다른 "메타 시스템" Layer1 블록체인Linera600만 달러 규모의 시드 파이낸싱 완료 발표a16z가 라운드를 리드, Cygni Capital, Kima Ventures 및 Tribe Capital이 투자에 참여했습니다. 모금된 자금은 프로토콜을 구축하기 위해 엔지니어와 팀원을 고용하는 데 사용됩니다. Linera 설립자이자 CEO인 Mathieu Baudet은 전 Meta 직원이었으며 Meta가 Libra를 만드는 데 도움을 주었습니다.
3개의 퍼블릭 체인의 현재 개발로 볼 때 Aptos는 생태계와 진행 측면에서 약간의 이점이 있지만 3개의 퍼블릭 체인은 배경, 기술 및 제도적 지원에서 큰 차이가 있기 때문입니다.우연의 정도보조 제목
4.4 네트워크 가치 포착
보조 제목
4.5 학습 비용
V. 요약
V. 요약
종합해보면, 기술축적, 개발팀, 자본지원, 내러티브 방향성 측면에서 압토스는 강력한 존재감을 가지고 있다.엄청난 퍼스트 무버 어드밴티지동시에 테스트 네트워크 및 생태계 개발을 적극적으로 추진하고 다양한 응용 분야에서 응용 프로그램을 확장하고 있습니다.
Aptos는 기본 바닥 레이어에 의존하여 이전 퍼블릭 체인의 레이아웃을 돌파하고 네트워크 성능, 트랜잭션 처리 기능, 보안, 속도, 분산화 등에서 함께 발전하여 퍼블릭 체인의 새로운 정의를 만듭니다.
원본 링크


